Video tutorial as electronic word-of-mouth and centennials’ purchase intention

El videotutorial como boca en boca electrónico y la intención de compra en los centennials

DOI 10.22430/24223182.2402 Table Figure

Received: May 9, 2022
Accepted: May 6, 2023

How to cite / Cómo referenciar
Falcón Sánchez, N., & Paredes Floril, P. R. (2023). Video tutorial as electronic word-of-mouth and centennials’ purchase intention. Revista CEA, 9(20), e2402. https://doi.org/10.22430/24223182.2402

 

Abstract

In the dynamic digital marketing world, electronic word-of-mouth (eWOM) as a form of communication has caught the attention of marketing specialists, who use it to leverage their brands and reach a very important segment: centennials. Video tutorials have become a form of eWOM because they introduce and recommend products. This format has been little studied, even though it is widely consumed by centennials for information and learning purposes. The objective of this paper was to analyze the relationship between video tutorial credibility and centennials’ purchase intention. To this end, a review of previous studies on eWOM was taken as the starting point. It included its main dimensions or characteristics, its most popular forms, the determinants of its credibility, and its effect on purchase intention. The study followed a non-experimental, quantitative, cross-sectional, and correlational design. It also employed the analytical–synthetic method. The survey technique was used for data collection by means of an online self-administered Likert-scale questionnaire. The results of the study showed that there is a low to moderate positive relationship between each of the determinants of eWOM credibility and centennials’ purchase intention. Companies could recognize highly credible video tutorials with valuable information on customer satisfaction regarding their products, identifying problems, needs and desires of their consumers.

Keywords: eWOM, digital marketing, videotutorial, centennial purchase intention, credibility.
JEL classification: L82, M300, M31.


Highlights

  • Purchase intent is related to the credibility of the eWOM issuer.
  • The video tutorial is a marketing tool that impacts the purchase intention of Generation Z.
  • Affinity toward the creator of the video tutorial is related to purchase intent.
  • Motivation of the eWOM sender is related to purchase intent.
  • It is helpful to identify video tutorial creators credible to centennials.
  • Resumen

    En el dinámico entorno del marketing digital, el boca en boca electrónico (eWOM), como forma de comunicación, ha llamado la atención de los especialistas en mercadotecnia, quienes buscan la manera de usarlo a favor de sus marcas e impactar a un segmento muy importante: los centennials. El formato de contenido tipo videotutorial deviene en una forma de boca en boca electrónico, porque en él se introducen y recomiendan productos. Este formato ha sido poco estudiado y es un contenido muy consumido por los centennials a través del cual pueden informarse y aprender. El objetivo del presente estudio fue analizar la relación entre la credibilidad del eWOM tipo videotutorial y la intención de compra de los centennials. Para ello, se tomó como punto de partida una revisión de investigaciones anteriores sobre eWOM, sus dimensiones o características fundamentales, los tipos más conocidos, los determinantes de su credibilidad y su efecto en la intención de compra. La investigación siguió un diseño no experimental, con enfoque cuantitativo, transeccional y un alcance de nivel correlacional, siguiendo el método analítico-sintético. Además, se empleó la técnica de la encuesta, aplicando como instrumento de recolección de datos un cuestionario autoadministrado vía online, con preguntas tipo escala de Likert. Los resultados del estudio mostraron que existe una relación positiva de baja a moderada entre cada uno de los factores determinantes de la credibilidad del eWOM tipo videotutorial y la intención de compra de los centennials. Las empresas podrían reconocer videotutoriales de alta credibilidad con valiosa información sobre la satisfacción del cliente con respecto a sus productos, identificando problemas, necesidades y deseos de sus consumidores.

    Palabras clave: eWOM, marketing digital, videotutorial, intención de compra de centennials, credibilidad.
    Clasificación JEL: L82, M300, M31.


    Highlights

  • La intención de compra se relaciona con la credibilidad del emisor del eWOM.
  • El videotutorial es un instrumento de marketing que impacta en la intención de compra de la generación Z.
  • La afinidad hacia el creador del videotutorial se relaciona con la intención de compra.
  • La motivación del emisor del eWOM tiene relación con la intención de compra.
  • Es de gran utilidad identificar creadores de videotutoriales creíbles por los centennials.
  • 1. INTRODUCTION

    Electronic word-of-mouth (eWOM), also known as online word-of-mouth or user-generated content (Çadırcı et al., 2022), is defined by Hennig-Thurau et al. (2004) as “any positive or negative statement made by potential, actual, or former customers about a product or company, which is made available to a multitude of people and institutions via the Internet” (p.39). In other words, one of the ways consumers learn about a product and decide whether to purchase it is eWOM (Luo et al., 2019). Previous studies have concluded that consumers generally trust information shared by other consumers more than information from the official sites of the brands themselves (Dabholkar & Sheng, 2012; Dellarocas et al., 2007). Different types of eWOM and their influence on consumer purchase intention and decision have been studied (Taw et al., 2022). Online ratings, either by score or by stars; reviews on e-commerce sites; external blogs; YouTube channels; and other social networks are the most extensively investigated types of user-generated content (Rentería-García et al., 2020; Prantl & Mičík, 2019). However, there is a variable that moderates this behavior: consumers’ generation. Herrando et al. (2019) state that, unlike Generations X and Y, Generation Z places their trust in e-commerce sites, based on user-generated content, rather than brand-generated content.

    For many companies and brands, members of Generation Z (also known as centennials or Gen-Zers) are the target of their marketing strategies and actions. For this reason, it is vital to understand their behavior and establish communication with them—in their own language and environment—to turn them into customers and win their loyalty. According to McGorry & McGorry (2017), centennials are those individuals born between 1997 and 2015, approximately. They have some common characteristics that make it possible to group them into a generation. For example, Centennials grew up with smartphones in their hands; not only do they use them for entertainment purposes, but in schools they are encouraged to use them as study tools. Therefore, they are constantly connected and have never been able to not ‘google’ some topic (Villanti et al., 2017).

    McGorry and McGorry (2017) and Cristancho-Triana et al. (2022) state that centennials use social networks mainly to entertain themselves and communicate with their friends. When it comes to informing themselves about new products, there is a marked preference for platforms where user-created videos are shared, such as YouTube, Instagram, Snapchat, and more recently Tik Tok. Wood (2013) states that members of this generation, as consumers, are characterized by four main trends: 1.- They are not surprised by innovation or obsolescence; they are always connected and expecting new versions of products. 2.- They consume convenience goods and prefer to buy products that are easy to use and in channels that facilitate their acquisition, without attaching much importance to buying in person. 3.- They do not incur in unnecessary expenses and take care of their personal finances; they prefer a good quality/price balance and are brand-sensitive but not very brand-loyal. 4.- They are likely to be a strong market for products and services that cater to escapism, such as entertainment (e.g., movies, music, video games), sports, dining out, and fostering social ‘tribes’ (networks of friends that take the place of distant family).

    Video tutorial is one of the content formats that these individuals usually consult to get information and learn about their areas of interest. This format becomes a type of eWOM because it contains opinions and recommendations of brands and products. Video tutorial as eWOM has not been sufficiently explored, so it is the object of this study that analyzes the relationship between video tutorial credibility from consumers’ point of view and centennials’ purchase intention. Therefore, the following research question is addressed:

    How are the determinants of video tutorial credibility and centennials’ purchase intention related?

    This question is relevant today because it pays special attention to a type of user-generated content that is being increasingly used to induce or encourage the purchase of products and brands among centennials. From this question stems the objective of the present study, which is to analyze the relationship between the factors that determine video tutorial source credibility and centennials’ purchase intention.

    This study followed an analytical–synthetic method with a non-experimental design, a quantitative and cross-sectional approach, and a correlational scope. The paper is divided into six main sections. Section 1 describes the problem to be addressed and the objectives of the study. Section 2 outlines the theories, conceptual models, variables, among other components that have preceded this study. Section 3 explains in detail the method and strategy followed so that the present study can be replicated. Section 4 presents the results achieved. Section 5 discusses the results, interprets the values obtained, and compares them with those of previous studies. Finally, Section 6 draws the conclusions of the study.

    2. THEORETICAL FRAMEWORK

    eWOM

    The concept of electronic word-of-mouth (eWOM) is an extension of the traditional word-of-mouth (WOM) in which communication takes place publicly on the internet and not necessarily between individuals with interpersonal relationships (Gupta & Harris, 2010; Hennig-Thurau et al., 2004). The main differences between eWOM and WOM lie in the extent and speed at which messages are disseminated and the ease with which information is disseminated and accessed at any time (Cheung & Thadani, 2012). One of the most reliable ways in which consumers learn about a brand or company to decide whether to buy a product is eWOM (Chevalier & Mayzlin, 2006; Luo et al., 2019) because this content format is used by consumers to share their complaints, recommendations, and experiences about products and services (Tobón Perilla, 2020).

    A considerable number of studies have been conducted on the impact of eWOM on management, marketing, and advertising. Some of those studies have analyzed the influence of eWOM on consumer response, considering different dimensions or characteristics, such as valence or polarity. In other words, they evaluate whether the review is favorable or unfavorable (Lee et al., 2009; Lee & Youn, 2009); the volume or amount of eWOM available (Li & Wang, 2013); the extremity of eWOM (Lee et al., 2009); the temporal contiguity (Chen & Lurie, 2013); the type of product, that is, whether it is an experiential good, a consumer good, or a service (Kotler & Armstrong, 2012; Tsao & Hsieh, 2015); and the credibility of the source that shares the eWOM (Lis, 2013; Tsao & Hsieh, 2015).

    Video tutorial as a form of eWOM

    The most popular eWOM formats are online ratings, either by score or by stars; reviews on e-commerce sites; external blogs; YouTube channels; and other social networks (Rentería-García et al., 2020; Nuriman Izudin et al., 2020). Reviews are the most widely studied form of eWOM; in addition, they have become an indispensable source of information for consumer decision-making (Tobón Perilla, 2020; Kim et al., 2018).

    This study addresses the relationship between the factors that determine video tutorial sender credibility and centennials’ purchase intention. Video tutorial is a form of communication in video format through which information is shared with the community. Its most common expression is “how to…”. It is considered a type of eWOM because it contains opinions and recommendations of products and brands.

    Purchase intention

    According to Ramos Ortiz (2014), purchase intention is the likelihood of buying a product or a brand; therefore, it is not a certain event, but a probability. Purchase intention has been measured in previous studies as a construct, using a Likert scale to answer the following question: How likely are you to buy this product in the future? (Tsao & Hsieh, 2015; Wang et al., 2012). For the purposes of this study, an adaptation of the construct by Ramos Ortiz (2014) was employed. It considers: 1). Likelihood of buying the product of this brand 2). Willingness to consider buying the product of this brand. 3). Probability that the purchase decision will change according to the product’s market price. 4). Desire to buy the product of this brand.

    eWOM sender credibility

    This study focuses on analyzing the relationship between eWOM sender credibility and centennials’ purchase intention. Credibility should not be considered an intrinsic characteristic of an object, person, or piece of information, but rather the perception of a quality (Lis, 2013; Tseng & Fogg, 1999). Lis (2013) developed a reference framework where she defined in detail the factors that determine eWOM credibility from the user’s perspective. To this end, she relied on three main models. The first model is the sender credibility theory by Hovland et al. (1953), in which credibility is defined as a function of the expertise and trustworthiness of the sender. The second model is the sender attractiveness theory by McGuire (1985), which suggest that credibility depends on how much affinity the receiver feels towards the sender (social homophily). Lastly, the third model is the dual process theory by Deutsch and Gerard (1955), which contributes eWOM ratings as a determining factor. To this framework by Lis (2013), one fundamental factor of eWOM credibility was added in this study: sender motive.

    Different motives have been identified that lead an individual to create an eWOM piece. Jiang (2018), for example, mentions selling, authentic affection towards the product, strengthening one’s own image, helping, sharing, and receiving monetary benefits (e.g., commissions, sponsorships). The instrument developed and validated in that study was also adapted to be part of the instrument used in the present study.

    Research hypotheses

    Taking into account the theoretical models mentioned above, the hypotheses on the relationship between the main credibility factors and centennials’ purchase intention are proposed.

    The first factor to be considered according to the credibility model by Hovland et al. (1953) is sender expertise. Lis (2013) cites various studies that define sender expertise as the perception that a person possesses knowledge, skills, or experience and, therefore, the information they provide is accurate and true. Her study, conducted in the context of an online forum, confirmed the hypothesis that the higher the level of expertise of the sender, the more credible their online recommendations will be. It is also known that opinion leaders, authority figures, and celebrities influence consumer decisions (Djafarova & Rushworth, 2017; Jiang, 2018; Jin & Phua, 2014; Shan, 2016; Tobon & García-Madariaga, 2021). This leads us to the first hypothesis:

    H1: There is a significant relationship between video tutorial sender perceived expertise and centennials’ purchase intention.

    The model by Hovland et al. (1953) includes sender perceived trustworthiness as another determinant of credibility. Sender trustworthiness is defined as the extent to which the consumer perceives that the sender is honest and, therefore, the opinion issued in the eWOM is sincere, accurate, and objective (Lis, 2013; Hovland & Weiss, 1951). It can then be assumed that sender trustworthiness plays an important role in eWOM credibility. In other words, a highly objective and sincere sender will appear more credible because the receiver will have no reason to question the truthfulness and validity of the message conveyed (Huang & Chen, 2006). This leads to the second hypothesis:

    H2: There is a positive significant relationship between video tutorial sender perceived trustworthiness and centennials’ purchase intention.

    Social homophily, or similarity between sender and receiver, is an essential component in McGuire’s (1985) source attractiveness model. It refers to the receiver’s perceived affinity towards the sender. Following Lis (2013), social homophily can be classified according to the attributes in which the receiver identifies with the sender (e.g., age, gender, education, occupation) or according to social attributes (e.g., values, ideas, preferences). In their study on traditional WOM, Gilly et al. (1998) state that a high level of social homophily between sender and receiver gives the sender greater influence on the receiver. In the same study, the authors found that demographic factors such as gender or socioeconomic status are less important in the perception of social homophily than other perceived attributes such as values or preferences. It can then be assumed that social homophily is also significantly related to eWOM source credibility. Therefore, the third hypothesis is as follows:

    H3: There is a positive significant relationship between perceived social homophily and centennials’ purchase intention.

    The dual process theory states that the information provided is not the only factor taken into account to give credibility to the sender, but there are normative influences that appear when the receiver has access to the opinions of other people (Deutsch & Gerard, 1955; Kaplan & Miller, 1987). Including this factor means that the opinion of a group tends to receive greater credibility than that of an individual (Asch, 1955). In the context of video tutorial, these normative influences would be the ratings given by other users, which can indicate how useful, truthful, or positive the information provided in the eWOM is and lend greater credibility to its issuer. The ‘likes’, comments, and followers can be taken as rating elements. It can then be inferred that the eWOM with the highest ratings will be perceived as the most trustworthy. Hence, the fourth hypothesis is as follows:

    H4: There is a positive significant relationship between video tutorial ratings and centennials’ purchase intention.

    Consumers trust information shared by other consumers more than information provided by the brands themselves (Dabholkar & Sheng, 2012; Dellarocas et al., 2007; Tsao & Hsieh, 2015). The motive or interest of the sender has also been investigated in connection with influencer marketing, since it has become a resource widely used by brands to persuade potential customers and improve brand recognition, corporate image, and sales. Consumers may think that the sender, influencer, or celebrity has one of the following motives for creating a content: to promote a product (selling motive); to share information about a product they use and love (affection motive); to interact with their audience, share experiences with them, and entertain them (sharing motive); to enhance their own public image (image motive); to help others get the best out of the product (helping motive); or to benefit financially from their collaboration with the brand (money motive) (Jiang, 2018). Using the sender motive construct adapted from Jiang’s (2018) instrument, the following hypotheses are formulated:

    H5a): There is a significant relationship between the sender selling motive and centennials’ purchase intention.

    H5b): There is a significant relationship between the sender affection motive and centennials’ purchase intention.

    H5c): There is a significant relationship between the sender sharing motive and centennials’ purchase intention.

    H5d): There is a significant relationship between the sender image motive and centennials’ purchase intention.

    H5e): There is a significant relationship between the sender helping motive and centennials’ purchase intention.

    H5f): There is a significant relationship between the sender money motive and centennials’ purchase intention.

    3. METHODOLOGY

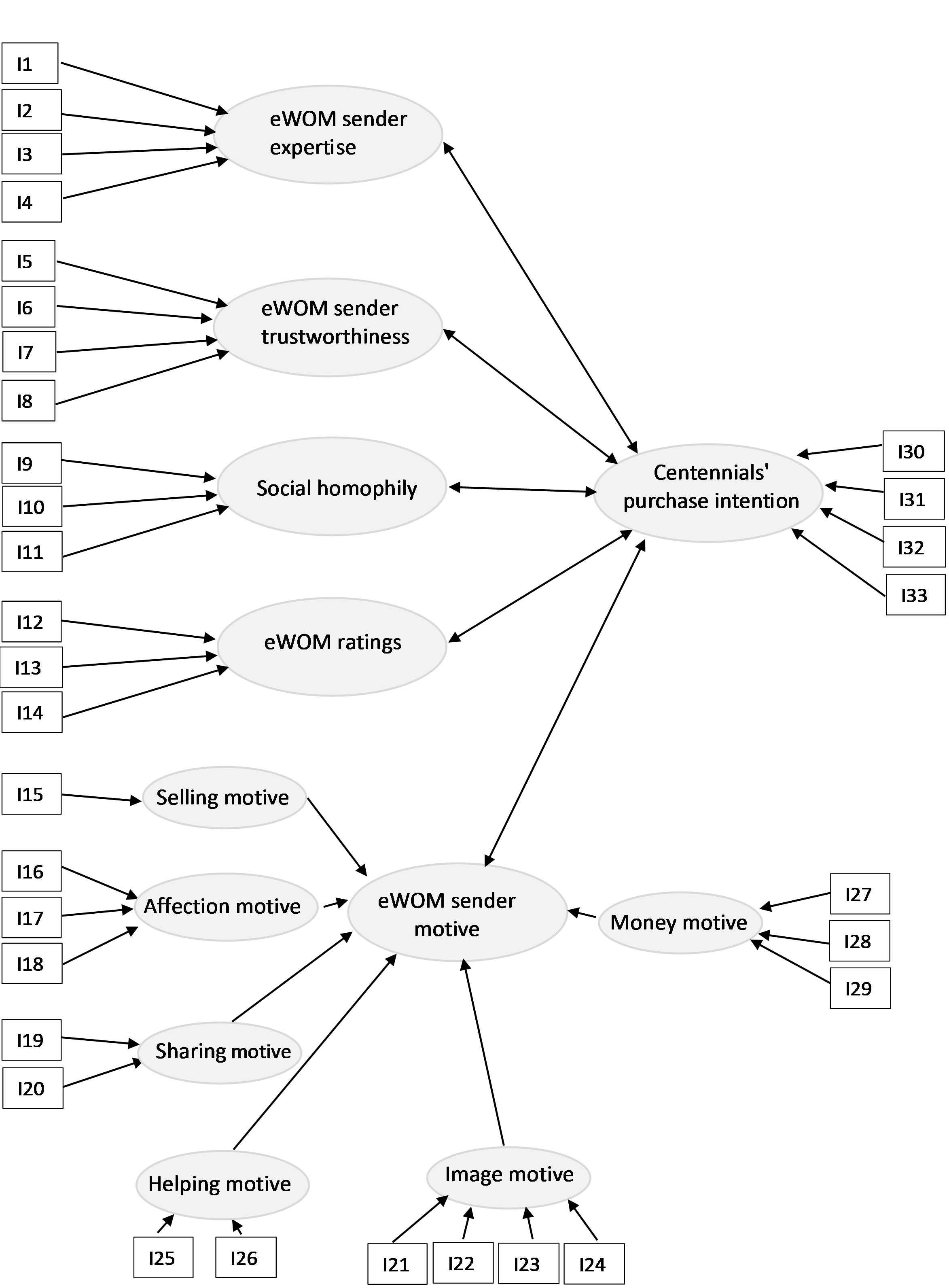
    This study is circumscribed in the positivist paradigm because it proposes that the study of existing knowledge, at a given time, leads to the formulation of new hypotheses, where some variables are interrelated. The quantitative measurement of those hypotheses allows them to be confirmed or rejected in the research process. A correlation or cause–effect relationship is sought, where researchers must maintain a neutral attitude towards the phenomena (González Morales, 2017, p.128). The model proposed for the study relates each of the eWOM determining factors to the purchase intention (see Fig. 1).

    Figure 1. Research model
    Figura 1. Modelo de la investigación
    Source: Authors’ own work, 2022.

    This study followed an analytical–synthetic method with a non-experimental design, a quantitative and cross-sectional approach, and a correlational scope. In addition, it focused on the members of Generation Z. The general population of the study consisted of all the centennials in Ecuador; however, it was then limited to adults. A non-probability convenience sampling technique was employed. Similarly, the research technique implemented was the asynchronous survey. The measurement instrument used to this end was a structured questionnaire distributed online, consisting of statements that had to be rated on a five-point Likert scale ranging from “Totally disagree” (1) to “Totally agree” (5). The items to measure each variable were an adaptation of instruments from previous studies (see Appendix 1). Respondents were invited to participate by means of a link to an online form hosted on the Google Forms platform, shared organically through social networks, WhatsApp, and Email. The instrument was administered between January 9, 2022, and February 15, 2022, obtaining 597 responses from different individuals.

    The questionnaire included two discriminatory questions: Over the last three months, do you remember watching one or more video tutorials on YouTube or another social network? In the last video tutorial you watched, do you remember any product or service being mentioned or recommended? If any participant answered negatively to either of these two questions, the questionnaire was terminated and discarded. Thus, 171 records were deleted, leaving 426 valid records. Of these 426 records, 8 were found to be from participants under 18 years of age; therefore, they were also excluded, resulting in a valid sample of 418 records.

    4. RESULTS

    An analysis of the demographic data of the sample showed that, of the total valid records (418), 136 individuals were between 18 and 21 years of age (32.54 %) and 282, between 22 and 35 years of age (67.46 %). In terms of gender, there were 214 women (51.20 %) and 204 men (48.80 %). To the question about the level of studies completed, participants responded as follows: 2 (0.48 %) said that they had only completed primary education; 232 (55.50 %), secondary education; 168 (40.19 %), undergraduate studies (higher level); and 16 (3.83 %), postgraduate studies (fourth level). Regarding occupation, 43 participants (82.06 %) said that they were students; 23 (5.50 %), freelancers; 34 (8.13 %), employees; 8 (1.91 %), entrepreneurs; and 10 (2.39 %) checked the option “Other”.

    The Kolmogorov–Smirnov normality test was performed (see Table 1), with a confidence level of 95 %. As a result, the assumption of normality was rejected because, in all cases, the significance level was lower than 5 % (Hernández Sampieri et al., 2014).

    Table 1. Normality test
    Tabla 1. Prueba de normalidad
    Kolmogorov–Smirnova
    StatisticglSig.
    Expertise_Sender0.263418<.001
    Trustworthiness_Sender0.234418<.001
    Homophily_Sender0.268418<.001
    Ratings_Sender0.267418<.001
    Motive_Selling0.219418<.001
    Motive_Afecttion0.264418<.001
    Motive_Helping0.232418<.001
    Motive_Sharing0.231418<.001
    Motive_Image0.172418<.001
    Motive_Money0.238418<.001
    Source: Authors’ own work, 2022. Results obtained from the SPSS statistical program. Lilliefors significance correction.

    To assess convergent validity, a factor analysis was carried out with the items that make up each of the dimensions (see Table 2). This analysis included the Kaiser–Meyer–Olkin (KMO) test and Bartlett's sphericity test. In all cases, the KMO values were higher than 0.5 and the significance values were lower than 0.01. The factor loading for all components was greater than 0.5 and the average factor loading for each dimension was higher than 0.7, thus fulfilling the convergent validity criterion (Hair et al., 2010).

    Table 2. Convergent validity analysis. KMO, Bartlett’s sphericity, and factor loading tests
    Tabla 2. Análisis de validez convergente. Pruebas de KMO y esfericidad de Bartlett y carga factorial
    DimensionQuestionsKMO measure of sampling adequacySignificance of Bartlett’s sphericity testPrincipal component factor loadingsAverage
    ExpertiseI1.0.847sig.<.0010.8300.892
    I2.0.918
    I3.0.909
    I4.0.912
    TrustworthinessI5.0.84sig.<.0010.8500.877
    I6.0.891
    I7.0.900
    I8.0.866
    Social homophilyI9.0.721sig.<.0010.8480.881
    I10.0.898
    I11.0.898
    RatingsI12.0.741sig.<.0010.9130.900
    I13.0.902
    I14.0.886
    Selling motiveI15.
    Affection motiveI16.0.754sig.<.0010.9130.918
    I17.0.927
    I180.914
    Sharing motiveI19.0.5sig.<.0010.9320.932
    I20.0.932
    Image motiveI21.0.783sig.<.0010.8320.852
    I22.0.874
    I23.0.808
    I24.0.895
    Helping motiveI25.0.5sig.<.0010.9310.931
    I26.0.931
    Money motiveI27.0.741sig.<.0010.8980.906
    I28.0.923
    I290.897
    Purchase intentionI300.821sig.<.0010.8860.862
    I310.908
    I320.804
    I330.849
    Source: Source: Authors’ own work, 2022. Data obtained from the SPSS statistical program.

    The discriminant validity was demonstrated by calculating the HTMT ratio for each pair of constructs (see Table 3). HTMT values <0.85 were obtained in all cases (Henseler et al., 2015).

    Table 3 Discriminant validity. HTMT 0.85 ratios
    Tabla 3. Validez Discriminante. Matriz de Ratios HTMT 0.85
    Source: Authors’ own work, 2022. Data obtained from the SPSS statistical program.

    The hypothesis testing took into account that the assumption of normality was rejected and that the variables whose relationship was to be analyzed are of an ordinal type and of five levels in all cases. Consequently, the statistic of choice for the hypothesis testing was Kendall’s Tau-b coefficient (Hernández Sampieri et al., 2014) (see Table 4).

    Table 4. Hypothesis testing
    Tabla 4. Pruebas de hipótesis.
    Research model hypothesisStatistic Kendall’s Tau-bSignificance level p (bilateral)Correlation strengthTesting
    H1. Expertise_Sender ↔ Purchase intention0.361**<0.001Low correlationHypothesis is supported
    H2. Trustworthiness_Sender ↔ Purchase intention0.417**<0.001Moderate correlationHypothesis is supported
    H3. Social_homophily ↔ Purchase intention0.480**<0.001Moderate correlationHypothesis is supported
    H4. Ratings_eWOM ↔ Purchase intention0.381**<0.001Low correlationHypothesis is supported
    H5a. Motive_Selling ↔ Purchase intention0.304**<0.001Low correlationHypothesis is supported
    H5b. Motive_Affection ↔ Purchase intention0.508**<0.001Moderate correlationHypothesis is supported
    H5c. Motive_Sharing ↔ Purchase intention0.477**<0.001Moderate correlationHypothesis is supported
    H5d. Motive_Image ↔ Purchase intention0.399**<0.001Low correlationHypothesis is supported
    H5e. Motive_Helping ↔ Purchase intention0.470**<0.001Moderate correlationHypothesis is supported
    H5f. Motive_Money ↔ Purchase intention0.381**<0.001Low correlationHypothesis is supported
    Source: Authors’ own work, 2022. Data obtained from the SPSS statistical program
    ** Correlation is significant at the 0.01 level (bilateral).

    According to this test, all the hypotheses are supported because all the video tutorial credibility factors had a significant positive correlation with centennials’ purchase intention.

    5. DISCUSSION

    Analyzing the informational factors that determine source credibility, it is worth highlighting sender trustworthiness, which presented a moderate correlation with purchase intention (Ṯ = 0.417 p<0.001). This means that there is a relationship between the intention of purchasing the recommended products and the sender perceived trustworthiness among centennials, which confirms the model proposed by Hovland et al. (1953) and the findings of Lis (2013).

    Social homophily also had a moderate positive correlation with purchase intention (Ṯ = 0.480 p<0.001). This indicates that centennials’ intention of purchasing products recommended in a video tutorial is higher when they have greater affinity towards the sender or feel that the sender is like them. This result contrasts with that obtained by Lis (2013); however, her study was carried out in a forum, where establishing degrees of affinity with the source is difficult because the predominant communication format is text, unlike video tutorial, which is an audiovisual content.

    Video tutorial sender motive was also related to centennials’ purchase intention. The motives with the greatest correlation strength were authentic love for the product or brand (motive_affection Ṯ = 0.508 p<0.001), desire to share (motive_sharing Ṯ = 0.477 p<0.001), and desire to help others (motive_helping Ṯ = 0.470 p<0.001). This is consistent with the results of Jiang (2018), who found that these factors reduce consumer resistance to being persuaded.

    Source motive for enhancing their own image had a low positive correlation with centennials’ purchase intention (motive_image Ṯ = 0.399 p<0.001). This is in line with the findings of Jiang (2018), who found that image motive increases resistance to content persuasion. Similarly, sender motive for obtaining economic benefits from collaborating with brands yielded a low positive correlation with centennials’ purchase intention (motive_money Ṯ = 0.381 p<0.001). This means that, even knowing that the recommendation is sponsored, centennials might still intend to purchase the products recommended.

    6. CONCLUSIONS

    As a theoretical contribution to the field of eWOM, the model proposed in this study brings together and further develops the models that had been previously used to investigate source credibility (Jiang, 2018; Lis, 2013; Hovland et al., 1953; McGuire, 1985).

    According to the findings, all video tutorial credibility factors that were examined in this paper had a positive correlation (whether low or moderate) with centennials’ purchase intention. Those factors that were found to have a moderate positive correlation were sender trustworthiness, social homophily, affection motive, sharing motive, and helping motive. Those that were found to have a low positive correlation were sender expertise, eWOM ratings, selling motive, image motive, and money motive.

    Such positive correlation between video tutorial credibility factors and centennials’ purchase intention suggests that more credible content may be produced to achieve the marketing and business goals aimed at this generation. Thus, in order to influence centennials’ purchase intention, marketing experts and influencers could create contents that this generation sees as having been created for them by someone like them and whose motives are a genuine product endorsement and the enjoyment of sharing with and helping others. Additionally, companies may use this information to monitor the market; recognize highly reliable video tutorials; obtain useful information on customers’ satisfaction with their products; identify consumers’ problems, needs, and desires; and make improvements to their products.

    Finally, future research could design experimental studies to provide more control over the variables and the reference video tutorial. Importantly, it is recommended to be cautious when extrapolating the results to different populations and types of user-generated content.

    CONFLICTS OF INTEREST

    The authors declare that they have no financial, professional or personal conflicts of interest that could inappropriately influence the results obtained or the interpretations proposed.

    AUTHOR CONTRIBUTIONS

    For the development of this project, all authors have made a significant contribution, as specified below:

    Naebislandys Falcón Sánchez: conceptualization, data curation, research, writing the original draft.

    Priscilla Rossana Paredes Floril: formal analysis, research, methodology, validation.

    REFERENCES