Artículo de investigación/Research article

CARTOGRAFÍAS ESPACIALES Y MENTALES. CONSTRUCCIÓN Y RELACIÓN CON EL PAISAJE COMO ESCENARIO DE LA INTERACCIÓN*

Space and mind cartographies. Construction and relationship with the landscape as a stage for interaction

Juan Alejandro López Carmona**

*El artículo se vincula al proyecto de investigación “propuesta de lineamientos de análisis del entorno para la composición de piezas de comunicación visual”, Desarrollado en la Fundación Universitaria Bellas Artes, Facultad de Artes Visuales, Grupo de Investigación – Creación FUBA

** Institución Bellas Artes, grupo de investigación Creación FUBA, Medellín-Colombia, E-mail: investigacion.diseno@bellasartesmed.edu.co

Fecha de recepción: 23 de noviembre del 2017
Fecha de aceptación: 15 de marzo del 2018


Cómo citar / How to cite

López-Carmona, J. A. (2018). Cartografías espaciales y mentales. Cartografías espaciales y mentales. Construcción y relación con el paisaje como escenario de la interacción. trilogía Ciencia Tecnología Sociedad, 10(19), 87-97.


Resumen

la construcción de cartografías mentales es un proceso esencial, pues garantiza una adecuada interacción con los elementos del mundo. Estas representaciones fungen como simulaciones o mapas de navegación; también cumplen un papel fundamental en la relación y simbolización de las experiencias. Si se tiene en cuenta que los procesos de percepción están definidos por una gran cantidad de elementos que devienen del mundo físico y han de confrontarse con otros que hacen parte de la interpretación, como la memoria, conviene revisar brevemente algunas formas de relación entre mente y entorno, de tal forma que se pueda comprender la simultaneidad en las mismas; esto con el fin de comprender el paso del entendimiento subjetivo a los imaginarios colectivos, así como para apreciar la importancia de la sensorialidad en estos encuentros.

Esta reflexión tiene el propósito de extender las herramientas de racionalización en procesos de planificación de mediaciones objetuales u objetos de diseño, ya que permite al diseñador tener un panorama claro de las consecuencias de las afectaciones sensibles en las cartografías mentales como instrumentos para la interacción entre humanos y mundo, fundamento de las relaciones que se dan en el espacio, que se hacen colectivas en el encuentro con otros individuos y a través de los objetos funcionales, comunicativos y decorativos presentes en el paisaje.

Palabras clave: percepción; imagen; espacio; interacción; comunicación; paisaje.

Abstract

The construction of mental cartographies is an essential process because it guarantees an adequate interaction with the elements of the world. These imitations act as simulations or navigation maps and fulfill a fundamental role in the relationship and symbolization of experiences. If we take into account that perception processes are defined by a large number of elements that come from the physical world and have to be confronted with others that are part of interpretation, such as memory, it is convenient to briefly review some kinds of relationship between mind and environment in such way that their simultaneity can be understood. The goal is to comprehend the change from subjective understanding to social imaginaries and appreciate the importance of sensoriality in these interactions.

This reflection aims to extend rationalization tools to plan objectual mediations or design objects because it allows the designer to have a clear picture of the consequences of sensitive modifications to mental cartographies as instruments for the interaction between humans and the world. That interaction is also the foundation of relationships that occur in space, which become collective by means of encounters with other individuals and through functional, communicative, and decorative objects in the landscape.

Keywords: museography, interaction, experience, curatorship, narrative, curatorial statement.

CARTOGRAFÍAS MENTALES Y NAVEGACIÓN EN EL PAISAJE

El paisaje es una construcción mental, además de ser una realidad física, susceptible de ser estudiada aplicando métodos científicos, o modificada por medio de la ingeniería, es una construcción mental porque se elabora a partir de lo que se ve; la percepción del paisaje constituye un aspecto fundamental y primario, tanto para su conocimiento como para su valoración; por lo tanto, es necesario conocer, no solo qué tipo de paisaje se trata, sino cómo ve una cultura determinada el paisaje y qué se ve de ese paisaje. Se puede afirmar que el paisaje es una interpretación de una realidad y su valoración implica un proceso cultural (GómezAlzate, 2008, p. 8).

La relación entre los seres humanos y el mundo se encuentra definida en términos fenomenológicos, por las posibilidades de interacción y afectación de orden tangible; de manera causal, se fundamenta en acciones y reacciones con efectos físicos. Esto puede verse ilustrado cuando se señalan funciones humanas relacionadas con la supervivencia y cómo estas están directamente ligadas a cuestiones de orden material como el alimento, así como sus efectos en el cuerpo.

También podría señalarse que relaciones no tan primarias exigen una especie de materialidad sensible, por ejemplo, cuestiones complejas como el lenguaje, ya que como mediación ha de ser expresado y materializado por medio de elementos gráficos o sonoros, códigos con una presencia e incidencia en el mundo sensible. Se puede decir entonces que las actividades humanas encuentran el sustrato que posibilita su acontecer en la materialidad del mundo tangible o sensible. Dicho de otra manera, la relación entre humanos y mundo se posibilita gracias a una interfaz compleja que tienen en cuenta el intercambio de información, las relaciones de causa-efecto y las interpretaciones mediadas por la experiencia.

De otro lado, es necesario tener en cuenta que las acciones humanas han de ser motivadas por unos deseos y unos constructos del pensamiento, procesos que desde ciertas posturas se comprenden aislados del mundo material, aunque no ajenos a sus efectos. Cabe entonces preguntarse por la forma como se interrelacionan los procesos del pensamiento –representados en imágenes mentales- y las cosas que se encuentran en el mundo, ya que se trata de dos dimensiones de diferente naturaleza.

Para comenzar a vislumbrar las formas de relación es necesario establecer cuestiones de la naturaleza de las dimensiones que serán estudiadas y su interacción, específicamente cuando se trata de generar representaciones mentales que copian y proyectan espacios reales. Hay que tener en cuenta que el interés por el espacio físico se fundamenta en la potencialidad que este tiene para activar narrativas complejas, en términos de la gran cantidad de estímulos presentes y sus posibilidades para la interacción.

NATURALEZA DEL PENSAMIENTO

El neurofisiólogo Rodolfo Llinás aporta reflexiones interesantes en el sentido de comprender la naturaleza del pensamiento humano desde las características de funcionamiento del cerebro, como órgano de procesamiento de información:

Este sistema orgánico cerrado que llamamos cerebro tiene además la ventaja de no estar limitado por las propiedades de los sentidos. Consideramos que el estado de vigilia sea un estado de ensoñación (igual a como los sueños son estados análogos a la vigilia), guiado y conformado por los sentidos, al contrario de los sueños normales que prescinden por completo de los sentidos. El cerebro utiliza los sentidos para apropiarse de la riqueza del mundo, pero no se limita a ellos; es capaz de funcionar sin ningún tipo de entrada sensorial. La naturaleza y la función del cerebro hacen del sistema nervioso una entidad muy diferente de las del resto del universo. Ya se dijo que, en realidad, es un emulador. Si aceptamos que se trata de un sistema cerrado y único, ello implica que es una forma diferente de expresar «todo». En otras palabras, la actividad cerebral es Una metáfora para todo lo demás. Tranquilizante o no, el hecho es que somos básicamente máquinas de soñar que construyen modelos virtuales del mundo real (Llinás, 2002, p. 110).

Si bien esta característica asombrosa del cerebro como órgano fundamenta el plano de la imaginación, es también, según Llinás (Llinás, 2002) y posteriormente reforzado conceptualmente por Antonio Damasio (Damasio, 2010), el motor fundamental de la interacción humana en el mundo y por tanto de los procesos de relación con los fenómenos existentes, así como con otros seres humanos. La ensoñación permite al cerebro generar una suerte de simulación extendida, sin el problema de la temporalidad del mundo exterior. Su posibilidad de extenderse se entenderá porque desconoce las restricciones del tiempo, la secuencialidad, la limitación de la percepción y el espacio, cuestión que no debe considerarse un error; más bien es un factor que permite simular una cantidad casi infinita de situaciones; posibilitando la construcción de rutas de interacción, simulaciones y proyecciones.

De esta manera se puede comprender como el cerebro en sus procesos de pensamiento es capaz de reconstruir situaciones como recuerdos, aun en ausencia de los referentes. Por ejemplo, si se pide al lector de este texto recordar su última comida, este podrá generar un mapa mental completo de las formas, colores, aromas, texturas, sabores y sensaciones en general, además de asociar diferentes hechos relacionados con el momento de la experiencia, tal como la música que se encontraba escuchando o la tensión psicológica experimentada por la prisa, asumiendo que la comida era algo que debía resolver con rapidez.

Por otro lado, si se le pregunta al mismo lector qué desea para su próxima comida, su cerebro se encargará de generar una proyección asociativa de elementos de naturaleza diversa, nuevamente emociones, recuerdos, características sensoriales y deseos para construir una imagen de algo aún inexistente. Esta posibilidad le permite tomar decisiones en relación al futuro inmediato.

Pensamiento y percepción

Ahora bien, ¿cómo es posible que un órgano sin conexión directa con el mundo exterior pueda reconstruir, imaginar y proyectar casi cualquier situación por descabellada o inverosímil que pueda parecer? La respuesta se fundamenta en la decodificación mediante los órganos de la percepción, sistemas que han evolucionado gracias a la continua afección de lo que Llinás denomina universales (Llinás, 2002), o elementos invariables determinados por las dinámicas del universo y que tienen unos efectos particulares en los fenómenos existentes. Dentro de estos factores pueden incluirse la gravedad y el comportamiento de ondas como la luz, que se han de considerar invariables al ser comparados con la escala humana.

Los universales generan efectos en el mundo y el cuerpo humano ha evolucionado para interpretar y reaccionar a esas condiciones, en una dinámica que puede considerarse de causa-efecto en el entorno tangible, pero que se hace relacional en el escenario del pensamiento, debido a que los estímulos han de ser procesados mediante la comparación y relación con elementos almacenados en la memoria (Damasio, 2010). Esta evolución ha generado que se pueda contar con elementos perceptuales predeterminados, que son formas generales de percepción y que, según Donald Hoffman, permiten evitar la ambigüedad en la interpretación de los elementos del mundo (Hoffman, 2000). Mas no se trata de la interpretación mimética de la realidad, sino de la relación con lo que Hoffman llama símbolos perceptuales (Hoffman, 2015), cuya interpretación está destinada a garantizar la supervivencia y la satisfacción de la necesidades fundamentales mediante una lectura relacional de los estímulos, garantizando cierta ubicuidad en la recepción sensorial de los datos obtenidos del universo tangible. De este modo es comprensible que existan relaciones sinestésicas que permiten relacionar el color percibido de una fruta con el sabor y la frescura, incluso antes de probarla.

Al tiempo es necesario mencionar que los órganos de los sentidos se han desarrollado para realizar una percepción especializada del entorno, dedicándose cada uno de ellos exclusivamente a estímulos de naturaleza específica, como por ejemplo sucede con la vista, que en su complejidad se dedica a codificar los efectos de la luz y entregar información de carácter pictórico al cerebro. Siempre teniendo en cuenta que la naturaleza de las imágenes del pensamiento es indiferente de la relación tangible, como lo plantea Daniel Dennett, puesto que una vez en el cerebro, las imágenes no se componen solamente de rasgos icónicos, así como las palabras no son simplemente textuales (Dennett, 1995).

Hoffman también deja claro que la interpretación se da gracias a un constante proceso de confrontación, ya que la información recibida de un dispositivo perceptual por el cerebro es cotejada con la que llega de otros sentidos con el fin de determinar patrones que puedan concretar conceptualmente las interpretaciones (Hoffman, 2000).

En este orden de ideas se tiene hasta ahora que el cerebro se constituye como un órgano de procesamiento aislado físicamente pero no conceptualmente; se relaciona de manera fenomenológica, valiéndose de las percepciones para configurar una simulación del mundo tangible. Una vez la información ingresa al cerebro comienza a tener una naturaleza de orden relacional, es decir, que se constituye en material para generar y complementar otras interpretaciones, ya que cada estímulo es ingresado como un dato susceptible de ser relacionado con otros.

En este sentido, son aportantes las observaciones hechas por Damasio acerca de la generación de cartografías mentales:

El rasgo distintivo de los cerebros como el que poseemos los seres humanos es su asombrosa habilidad para crear mapas. La planificación es esencial para una gestión sofisticada, dado que los mapas y la gestión de la vida se hayan estrechamente relacionados. Cuando el cerebro genera mapas, se informa a sí mismo. La información que se halla contenida en los mapas puede utilizarse de manera no-consciente para guiar la conducta motora de forma eficaz, una consecuencia de lo más deseable ya que la supervivencia depende de que se tome la acción acertada. Pero cuando los cerebros crean mapas están creando también imágenes, la principal divisa de nuestra mente. La conciencia nos permite percibir mapas como imágenes, manipular esas imágenes y aplicarles el razonamiento (Damasio, 2010, p. 109).

Resulta coherente que, si el mundo se comprende a partir de las relaciones de los elementos existentes en él, el pensamiento también aplique esa lógica de funcionamiento. Según Damasio, esta posibilidad facilita la interacción con el mundo por el mero hecho de generar proyecciones relacionales que fungen como simulaciones de situaciones futuras. Por tanto, comienza a ser coherente la idea de que el cerebro genera unas cartas de navegación que sirven para interactuar en el espacio a través de la simulación asociativa, en la que los estímulos provenientes del mundo se convierten en nodos o elementos de esas cartografías, fundamentales en la construcción de conceptos.

Conviene para terminar de comprender este proceso de generación de cartografías mentales entender el papel de la experiencia en su principio de singularidad, planteado por Jorge Larrosa, ya que se trata del resultado de un acontecimiento o un enfrentamiento en el que existe alguna afectación susceptible de convertirse en un dato relevante para un nuevo proceso perceptual. Una característica fundamental de la experiencia es la posibilidad de acontecer de manera única para cada individuo y de forma también única cada vez, ya que cada episodio cambia el concepto de lo percibido a partir de generar cambios en las variables. La experiencia es entonces un proceso que enriquece la construcción de cartografías mentales porque se encarga de revisar constantemente cada uno de sus elementos (Larossa, 2006).

Espacio – paisaje escenario de la interacción y la comunicación

Por ahora queda claro que el cerebro, en su condición de máquina de soñar que construye modelos virtuales del mundo real(Llinás, 2002), genera sus propios mapas de navegación destinados a la toma de decisiones y al gobierno de las interacciones, el intercambio comunicativo y la simple supervivencia. Sin embargo, el hecho de poseer una carta de navegación y un sistema de anticipación encuentran especial sentido en el momento del encuentro físico con el espacio y otros individuos, ya que esos instrumentos brindan las pautas para el intercambio de información o la interacción.

El espacio es entonces el escenario en donde tienen lugar todas las interacciones, en donde se presentan las condiciones, a partir de la interrelación de diversos factores como los universales –elementos invariables del universo- y las mediaciones tecnológicas, devenidos de la materialización de la intencionalidad humana.

Al respecto del espacio y las diferentes posibilidades narrativas a las que da lugar, conviene revisar la noción de paisaje planteada por la arquitecta Adriana Gómez Alzate:

El paisaje como lugar integra espacio y tiempo, acontecimientos y ambiente; el paisaje es el ambiente múltiple que percibimos visualmente. En la planificación urbana, generalmente se ha dado mayor importancia al valor de uso del espacio, y se ha negado en gran medida el poder comunicativo y sensorial del paisaje; pero el paisaje no solo cumple un papel funcional, es importante conocer la conducta humana frente al paisaje y cómo se comporta una determinada colectividad en él, más allá de lo estrictamente operacional y normativo, con el propósito de garantizar su sostenibilidad urbana (Gómez Alzate, 2012, p. 3).

Acerca de la estructura o elementos definitorios del paisaje, Gómez Alzate sugiere que este se trata de la experiencia espacio–temporal de todos los elementos físicos y estímulos que rodean al individuo e interactúan con él a diferentes escalas, tanto de manera secuencial como simultánea. Hay que tener en cuenta que los estímulos también provienen de las acciones de otros actores que pueden ser individuos o sistemas objetuales, mobiliarios, inmobiliarios, entre otros (GómezAlzate, 2012). Se encuentra entonces una coherencia, por lo menos en términos de la complejidad existente en la dimensión física y la dimensión mental, ya que la segunda responde con naturaleza conceptual a la complejidad material y física de la primera.

Como resultado, se muestra que existe una reciprocidad o una coafectación entre las condiciones dictadas por el paisaje y las formas interpretativas que adquieren las imágenes mentales. Esta interpretación permite que la experiencia del espacio –entendiendo el asunto de la singularidad– pueda proyectarse de manera atemporal, ya que en el entendimiento de la experiencia presente es tan relevante aquello que ya ha pasado como lo que sucederá, esto último entendido no como la posibilidad de ver el futuro, pero sí como la condición del pensamiento que permite simular a partir de la información ya procesada.

El paisaje también se entiende como el resultado demostrativo de la teoría del Actor–Red, de Bruno Latour, quien, desde una reflexión fundamentada en la fenomenología, aboga por el pluralismo o la ausencia de centros en las interacciones que se dan entre los Actantes –para Latour personas y objetos—, ya que cada elemento, sistema o herramienta presente en el mundo ha de tener unos efectos encadenados sobre otros (Latour, 1999), así como resultar de la interacción con los factores universales. El paisaje es entonces causante y resultado de las interacciones entre las cosas del mundo y entra en una relación constante de coafectación con las cartografías mentales generadas por el cerebro. El paisaje será de este modo el escenario generado y generador de interacciones, lugar de tensiones y encuentro de dimensiones físicas, mentales, conceptuales, estéticas, sinestésicas y atemporales.

A partir de lo anterior se vislumbra la incidencia de las cartografías mentales, en tanto mapas del encuentro y la interacción con el mundo, en los procesos de significación de las relaciones objetuales, en una revisión de la teoría del Actor Network de Latour presentada por Álvaro Monterroza, en la que se señala el papel de los utensilios en la construcción de imaginarios colectivos, que producen nuevas interpretaciones en cada cartografía mental; es decir, los objetos son traductores de las voluntades o intenciones en el medio y en este orden de ideas van reconstruyendo su papel como actantes en cada experiencia particular (Monterroza, 2017).

Paisaje y sinestesia

El aporte de las interpretaciones sinestésicas resulta completamente coherente en este momento. La sinestesia ha sido clasificada en algunos casos como una especie de anomalía perceptual que genera el cruce de sensaciones, a partir de la lectura de estímulos de diversa naturaleza. Más allá de las clasificaciones de orden clínico, la sinestesia es un fenómeno perceptual del cual todos los seres humanos se valen en la construcción de representaciones mentales, porque permite completar conceptos a partir de relacionar estímulos provenientes de diferentes sentidos. Rafael Redondo propone que la sinestesia se fundamenta en un proceso de facilitación intersensorial, en donde se da el cruce o la inhibición en la interpretación de los estímulos permitiendo la mezcla de impresiones sensoriales (Redondo, 1991).

Entiéndanse entonces las interpretaciones sinestésicas como la posibilidad de completar las cartografías mentales a partir de la asociación o síntesis de conceptos por la relación de características; esto con el objetivo de generar una simulación tan compleja como la realidad. En este orden de ideas, las imágenes mentales guardan una estrecha relación con la experiencia del mundo real, y pueden reconstruir elementos faltantes a partir de la asociación de diferentes sentidos.

Esta posibilidad de reconstrucción a partir de la asociación no se da únicamente entre estímulos de orden sensorial. Es necesario señalar que la experiencia, como lo plantea Larrosa (Larossa, 2006), se hace fundamental en las interpretaciones sinestésicas. Al respecto resulta pertinente revisar una propuesta acerca del fenómeno perceptivointerpretativo de la sinestesia presentada por José Antonio Villén Raya, Francisco José Pérez Díaz y Ana Cristina Martín Jiménez, quienes analizan la relación conceptual entre los fonemas e interpretaciones correspondientes a otros sentidos como el visual, esto a partir de la revisión del efecto buba-kiki, planteado por el psicólogo de la Gestalt Wolfgang Köhler en 1929, y sus posteriores implementaciones en 2008 por Oberman y Ramachandran, así como Bremner y colaboradores en 2013.

Este efecto se fundamenta en un test en el cual se muestra a un individuo la imagen presentada en el Gráfico 1 y se le solicita asignar un nombre, buba o kiki a cada una de las formas. En el estudio generado por Oberman y Ramachandran, citado enVillén, Pérez, & Martín (2015), se demostró que el 90 % de las personas asocian la palabra kiki con la forma puntiaguda, y la palabra buba con la forma redondeada.

En este orden de ideas, existe una relación entre ciertos tipos de fonemas y el reconocimiento de ciertas características formales, como el tamaño, el color o la forma, de este modo un sonido agudo puede ser asociado con elementos veloces y colores brillantes, mientras un sonido grave puede ser asociado con elementos pesados o incluso con símbolos de forma redondeada (Villén, Pérez, & Martín, 2015).

Se sugiere también la posibilidad de que estas asociaciones se den a partir de las dinámicas cromáticas, al generar asociaciones de elementos puntiagudos con colores vibrantes como el amarillo y formas redondeadas a colores con una vibración baja como el violeta.

Gráfico 1. Imagen que muestra la relación entre fonemas e interpretaciones formales como la silueta o el color

Fuente: elaboración del autor tomando como referencia la usada por Wolfgang Köhleren 1929.

Por tanto, puede afirmarse que existe una dimensión más en el proceso de afectación entre las imágenes mentales y el paisaje, y es aquella de carácter simbólico, fundamentada en la interpretación sinestésica que logra asociar elementos de diferentes naturalezas. Al respecto Gómez Alzate propone:

El estudio de la percepción y la definición de acciones con respecto al entorno visual son pasos previos a la definición de cualquier diseño. La percepción entraña un acto de categorización basada en el modelo del mundo y relacionada con los valores; la variabilidad cultural afecta, por lo tanto, la percepción del entorno. Para Abraham Moles (1991), una forma de categorizar la gran cantidad de información visual que recibimos, es agruparla en unidades cada vez mayores, y estas unidades son precisamente los símbolos; se ha dicho incluso que no reaccionamos ante los estímulos del entorno sino ante la simbolización de estos estímulos (Gómez-Alzate, 2012, p. 8).

El universo simbólico encuentra su naturaleza en la construcción de cartografías mentales, a partir del relacionamiento de variables provenientes de diferentes estímulos y experiencias para lograr tener una representación del paisaje que le permita al individuo entrar en interacción, proyectando estrategias a manera de simulaciones; todo esto dado por el aislamiento sensorial del cerebro. Sin embargo, la elaboración de cartografías mentales ha evolucionado de tal manera que puede generar imitaciones aún más complejas y cargadas de dimensiones simbólicas.

Esas manifestaciones son signo de voluntad que permite hacer colectivas las interacciones, haciendo que los mapas mentales de un individuo entren en contacto con los de otros, bien sea por acciones de carácter icónico, verbal, escrito, constructivo, performático, kinestésico o gestual, valiéndose siempre de la presencia activa de mediaciones tecnológicas tangibles e intangibles. Esta condición a su vez moldea la forma del paisaje, que funge entonces como el escenario de los encuentros y el resultado del enfrentamiento de las intencionalidades individuales traducidas por los utensilios en todas sus escalas y clasificaciones.

Para ejemplificar las anteriores relaciones será pertinente pensar en las relaciones que genera un individuo al entrar en contacto directo o indirecto con un fenómeno como el Metro de Medellín. Este puede ser definido como un macro sistema que alberga todo tipo de mediaciones tecnológicas, desde los vagones del tren, buses y tranvía; pasando por las estaciones, las taquillas, los mapas, tanto impresos como digitales; hasta las interfaces virtuales que le permiten a un usuario recargar su tarjeta de pasajes o revisar el estado de las diferentes líneas.

Un usuario nuevo sufrirá todas las tensiones psicológicas y físicas del descubrimiento y la sorpresa. Aunque ya poseía un mapa mental bastante básico gracias a las descripciones y observaciones hechas por terceros, o por fuentes como la televisión o el internet. Al ingresar físicamente por primera vez al metro toda su cartografía mental estará siendo enfrentada a información de orden sensorial como sonidos, olores, cambios de temperatura por el aire acondicionado, texturas y diferentes materiales, el usuario retroalimenta con esta información lo que ya creía conocer.

Lo anterior causa que se comiencen a establecer relaciones sinestésicas y simbólicas, puesto que cada nuevo paseo nutrirá su cartografía con información adicional, por ejemplo, las diferencias en la cantidad de usuarios en diferentes horarios y por tanto los cambios en el confort o la atmosfera del sistema. Si se hace un usuario asiduo del metro, tendrá la posibilidad de establecer comparaciones y relaciones simbólicas con otros sistemas, incluso de otras ciudades, lo cual le permite emitir juicios de valor, que son otra capa dentro de la cartografía mental.

Por último, cuando el usuario se enfrenta a una representación del metro en una escala de iconicidad muy baja, como podría ser un mapa impreso en un papel, tiene la capacidad de proyectar una simulación de todo lo que ha experimentado en el metro y las posibles situaciones que se puedan presentar al reconocer características específicas, lo cual le posibilita ser más eficiente en las decisiones a tomar.

CONCLUSIONES

Las imágenes generadas en el cerebro son de una naturaleza que se extiende más allá de lo meramente icónico, a diferencia de aquellas en el mundo sensible, ya que aunque cada sentido entrega una decodificación específica, la facilitación intersensorial y la naturaleza comparativa de la memoria permiten una flexibilidad en el intercambio de información de un concepto a otro, gracias a unidades definibles que pueden llamarse variables en el proceso de percepción. Son elementos aislados, aunque devengan de un mismo origen, que en el pensamiento pueden ser relacionados en otro orden y en otro sistema de categorías para imaginar un fenómeno completamente diferente.

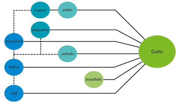
En el Gráfico 2es posible apreciar un ejemplo básico del funcionamiento de las cartografías mentales a la hora de reconstruir conceptualmente una imagen mental, usando como base variable de diferentes orígenes.La posibilidad de yuxtaposición de múltiples características en un concepto permite la formación de símbolos perceptuales, cargados de significados particulares para cada individuo según sus experiencias.

Gráfico 1. Ejemplo de mapa mental básico

Fuente: elaboración del autor.

Estos símbolos perceptuales cargan de significado a los objetos del mundo, incluidos aquellos que son producto del diseño como disciplina y que fungen como mediadores de interacción entre seres humanos y sistemas –tanto naturales como objetuales- .

La comprensión del fenómeno de construcción de cartografías mentales permite tener clara la manera cómo funcionan las interfaces de interacción entre seres humanos y mundo tangible, teniendo claro que una gran parte de ese entorno está constituido por mediaciones que buscan suplir necesidades humanas.

Estas mediaciones pueden ser entendidas como las materializaciones de las reconstrucciones mentales, en tanto que se trata de la puesta en escena de lo que se proyecta en el cerebro como respuesta a una situación particular. De este modo puede ser entendido por ejemplo que la utilización de un dispositivo cualquiera se encuentre en un constante proceso de revisión en cuanto a su modo de empleo, funcionamiento y significación.

De otro lado, procesos del pensamiento que tienen incidencia en la configuración de los espacios y los objetos del mundo, tienen también una influencia en la generación de interfaces de interacción en las que se encuentran de manera colectiva los designios o las decisiones de individuos, fundamentando de esta manera imaginarios colectivos de significación e interacción en el paisaje compartido por diferentes sistemas humanos, naturales y objetuales.

Finalmente, para el diseño resulta importante racionalizar los procesos que dan origen a las cartografías mentales (Rodríguez, 2006), debido a que su dimensión disciplinar lo define como una profesión que se encarga de proyectar en el futuro mediaciones para la interacción en los entornos físicos y virtuales (Flusser, 1999). El reconocimiento de variables y elementos separados que en su relación generan proyecciones se convierte en sustrato fundamental para la actividad del diseñador, quien fungirá a su vez en un ejercicio auto etnográfico como objeto de estudio y campo de la experimentación en el reconocimiento de variables y definición de fenómenos.

REFERENCIAS

Damasio, A. (2010). Y el cerebro creó al hombre. (F. M. Orti, Trad.) Barcelona: Ediciones Destino S.A.

Dennett, D. (1995). La conciencia explicada. (S. B. Ravera, Trad.) Buenos Aires: Paidós.

Flusser, V. (1999). Filosofía del diseño. Madrid: Síntesis, S.A.

Gómez-Alzate, A. (2008). El paisaje como sistema visual y holístico. Ateliê Geográfico, 1-17.

Gómez-Alzate, A. (noviembre de 2012). Criterios metodológicos para el análisis de la calidad visual del paisaje urbano y su sostenibilidad. Bogotá.

Hoffman, D. (2000). Inteligencia visual: cómo creamos lo que vemos. (D. Menezo, Trad.) Buenos Aires: Ediciones Paidós Ibérica, S.A.

Hoffman, D. (11 de diciembrede 2015). Do we see reality as it is? Recuperado de https://www.youtube.com/watch?v=oYp5XuGYqqY

Larossa, J. (2006). Sobre la experiencia. ¿Y tú que piensas? Experiencias y aprendizaje. Separata revista educación y pedagogía, (18), 43-67.

Latour, B. (1999). Technology Is Society Made Durable. Sociology of Monsters, 103-131.

Llinás, R. (2002). El cerebro y el mito del yo. (E. Gúzman, Trad.) Bogotá: Norma.

Monterroza, Á. (2017). Una revisión crítica a la teoría del Actor-red para el estudio de los artefactos. trilogía Ciencia Tecnología Sociedad, 9(17), 49-62.

Redondo, R. (1991). Un extraño fenómeno perceptivo: la sinestesia. RIEV. Revista Internacional de los estudios Vascos, 11-21.

Rodríguez, L. (2006). Diseño Estrategia y Táctica. Siglo XXI.

Villafañe, J. (1985). Introducción a la Teoría de la Imagen. Madrid: Ediciones Pirámide.

Villén, J. A., Pérez, F. J., & Martín, A. C. (2015). ¿Es realmente arbitraria la relación entre las palabras y y sus significados? Ciencia Cognitiva, 26-29.