Estrategias de implementación de un centro de escritura digital en la educación media*

Strategies for the Implementation of a Digital Writing Center in Secondary Education

*Artículo derivado de la tesis doctoral titulada El centro de escritura digital. Una posibilidad para el fortalecimiento de la producción de textos académicos en la educación media, en el marco del proyecto de investigación El Centro de escritura digital. Posibilidades y retos para promover la calidad de las prácticas de escritura académica en la escuela primaria (2015-2018), financiado por el Comité para el Desarrollo de la Investigación –CODI– de la Universidad de Antioquia.

language DOIhttps://orcid.org/0000-0002-4083-6051

Fecha de recepción: 04 de abril de 2019
Fecha de aceptación: 19 de junio de 2019

Cómo referenciar / How to Cite

Calle-Álvarez, G. Y. (2019). Estrategias de implementación de un centro de escritura digital en la educación media. Trilogía Ciencia Tecnología Sociedad, 11(21). https://doi.org/10.22430/21457778.1297

Resumen

El presente artículo tiene como propósito reflexionar sobre las estrategias de implementación de un centro de escritura digital en la educación media, teniendo en cuenta que no se trata de un espacio de corrección, sino de formación de mejores escritores. Se desarrolla un estudio de caso con la participación de dos instituciones educativas, una pública y otra privada. Su alcance es exploratorio y descriptivo, debido a que este tipo de experiencias no se conoce en la educación media colombiana. Desde relaciones teóricas y prácticas, se describen los mecanismos de participación e interacción para los estudiantes, profesores y profesores/tutores.  En las conclusiones se plantea que los recursos y servicios virtuales diseñados e implementados aportaron a la promoción de la escritura académica de los estudiantes de la educación media, pero en el proceso debe considerarse tanto su abordaje didáctico como los recursos tecnológicos y humanos con que cuenta la institución educativa.

Palabras clave: centro de escritura digital, educación media, educación virtual, escritura académica.

Abstract

This article aims to reflect on the strategies for implementing a digital writing center in secondary education, taking into account that this is not a space for correction, but for training better writers. A case study is developed in two educational institutions, one public and one private. Its scope is exploratory and descriptive, due to the fact that this type of experience is not known in Colombian secondary education. From theoretical and practical relationships, the mechanisms of participation and interaction for students, teachers and teachers/tutors are described, but in the process, both the didactic approach and the technological and human resources of the educational institution must be considered.

Keywords: digital writing center, secondary education, virtual education, academic writing.

INTRODUCCIÓN

Los procesos de lectura y escritura en la escuela han sido abordados desde, por ejemplo, la alfabetización académica (Carlino, 2005 y 2013) o la lectura y la escritura como prácticas socioculturales (Lerner, 2001). Sin embargo, a pesar de las posibles diferencias, ambas perspectivas coinciden en la importancia de incorporar la lectura y la escritura en todos los niveles y áreas del currículo escolar, a partir del establecimiento de relaciones con situaciones comunicativas reales. Esto porque por fuera del entorno de los estudiantes no sería adecuado crear condiciones de aprendizajes, a las que por desconocimiento no logren darle significado.

Cuando un sujeto se enfrenta a la lectura y la escritura con una función social, por ejemplo, redactar una demanda civil, ha de considerar los criterios discursivos mínimos para lograr su propósito comunicativo; sin embargo, cuando en la escuela se utiliza el mismo tipo de texto para la formación, los propósitos estarán fundamentados en asuntos didácticos, que respondan a los aprendizajes tanto de lectura y escritura como a los disciplinares.

En este sentido, la escuela es la encargada incorporar a los estudiantes a la cultura escrita, para que sean parte activa de la realidad económica, política, cultural y social de las naciones. Consecuentemente, los profesores están llamados a crear estrategias didácticas cuyas actividades superen las paredes del aula de clases, y las opciones de repetición y transcripción. De este modo, los estudiantes podrán construir sus propios textos, dando a conocer sus puntos de vista, sus imaginarios de nuevos mundos, sus argumentos, su reconocimiento de la historia y su relación con la realidad actual; leerán las publicaciones de sus compañeros, confrontarán los argumentos.

No obstante, es necesario recalcar que la lectura y la escritura no son responsabilidad exclusiva de las áreas del lenguaje. Carlino (2005), retomando los postulados del modelo de escritura a través del currículo, plantea que su enseñanza se debe dar desde todas las áreas. En esta misma línea, Agudo, Cabrera, Chavarro, Ruiz & Jurado Valencia (1999) afirman que es fundamental considerar cómo se está abordando la escritura en las diferentes áreas del conocimiento. Desde esta perspectiva, los profesores de las áreas del currículo escolar, de la educación básica y media, deben apropiarse de estrategias didácticas para la enseñanza de la lectura y la escritura desde sus áreas, donde confluyan los aspectos comunicativos, disciplinares y sociales.

Ahora bien, las actividades de aprendizaje no tienen por qué limitarse a ejercicios individuales. Al respecto, Galegher & Kraut (1994) ven en la escritura colaborativa una herramienta de promoción y fortalecimiento con la que un grupo de estudiantes puede discutir la solución a un problema retórico. Y como la escuela es un lugar de socialización, donde los procesos de interpretación y producción textual se enriquecen con el encuentro de las diferencias interpersonales.  Así, a partir de sus saberes previos, los estudiantes generan discusiones e intercambio de conocimientos para lograr la construcción colectiva de un texto. En esta línea, Álvarez, Bassa & González López Ledesma (2018) afirman que en la escritura colaborativa se combinan las acciones individuales con las tareas grupales de composición.

Escritura y TIC

Uribe Zapata, Ramírez Salazar & Henao Álvarez (2017) consideran que la escritura colaborativa se ha consolidado gracias a las tecnologías digitales. Actualmente, los estudiantes y profesores utilizan las tecnologías de la información y la comunicación (TIC) para el trabajo académico, participando de las posibilidades de una cultura digital. Esta realidad ha hecho que no sea suficiente con el acceso y acumulación de información, sino que también es importante que los profesores promuevan en los estudiantes habilidades para la comprensión y participación en los espacios sociales y académicos digitales. Calle Álvarez & Sánchez Castro (2017) afirman que la escritura digital favorece otras interacciones y representaciones para su enseñanza y aprendizaje. Además, Bustos Sánchez (2017) asevera que la lectura y la escritura digital serán cada vez más frecuentes en los ámbitos sociales y académicos.

Con todo, y teniendo presente que la escritura académica es un proceso en el que deben intervenir todas las áreas del currículo escolar, que responde a una relación de la escuela con la sociedad, se diseñó un centro de escritura digital (CED) para la educación media. Para ello, se determinaron unas acciones que aportaran a la promoción y fortalecimiento de la escritura académica en los estudiantes, sin olvidar que, como reconocen Hays (2010), Fujioka (2011) y Tan (2011), los contextos de aprendizajes son diferentes en cada país, y que, por ello, cada centro de escritura (CE) debe identificar las necesidades para definir qué servicios ofrecerá.

METODOLOGÍA

Los CED en la educación media y en el contexto colombiano son una estrategia pedagógica reciente, que no tiene trayectoria investigativa y por ello la utilización del estudio de casos es pertinente en la medida que se indaga por un fenómeno educativo contemporáneo (Yin, 1994; Yacuzzi, 2005). En la presente investigación hubo una preocupación por alcanzar la profundidad de la realidad educativa que se desarrolló en el establecimiento de las relaciones entre el CED y la comunidad educativa. Para la implementación del CED, se seleccionaron dos casos.

Caso 1: la institución educativa pública, se encuentra ubicada en la ciudad de Medellín, Colombia; en su misión plantea la formación integral del estudiante, el uso adecuado de las TIC en todos los niveles educativos, el fortalecimiento de los derechos humanos y la conservación del medio ambiente. La infraestructura tecnológica de la institución fue suficiente para el desarrollo de proyectos que buscaran el uso de TIC en los procesos de enseñanza y aprendizaje. En los resultados de lectura y escritura de las pruebas SABER 9° 2017, que aplica el Instituto Colombiano para la Evaluación de la Educación (ICFES), la institución obtuvo un promedio de 316, por encima del promedio del país (314), pero por debajo del de la ciudad (328) y de las instituciones educativas privadas (362). En SABER 11°, obtuvo un promedio de 58, por encima de los promedios de Medellín (57) y Colombia (54), pero por debajo de las instituciones educativas privadas (61).

Este caso presenta las siguientes características: a) una población de 302 estudiantes distribuidos en ocho grupos; b) la formación que se ofrece es en educación técnica en los programas de técnico en programación: desarrollo de software, técnico en análisis de muestras químicas, técnico en dibujo arquitectónico y técnico en diseño e integración de multimedia; c) para su graduación, los estudiantes requieren desarrollar un proyecto escrito y de aplicación práctica en su área de formación. Dicho proyecto tiene apoyo de las áreas básicas de Humanidades, Lengua Castellana e Inglés, Educación Artística, Matemáticas, Tecnología e Informática, y Emprendimiento, de las cuales se reciben aportes por parte de los docentes en su producción y valoración; d) durante los dos años de la educación media, los estudiantes se ven enfrentados a producción de textos de diferentes géneros, en soportes impresos y digitales.

Caso 2: la institución educativa privada se encuentra ubicada en la ciudad de Medellín, Colombia; en su misión plantea la formación de maestros transformadores con principios éticos, pedagógicos y científicos. La infraestructura tecnológica de la institución fue suficiente para el desarrollo de proyectos que buscaran el uso de TIC en los procesos de enseñanza y aprendizaje. En los resultados en lectura y escritura de las pruebas SABER 9° 2017, la institución obtuvo un promedio de 376, por encima del de la ciudad (328), y del país (314) e instituciones educativas privadas (362). En SABER 11°, obtuvo un promedio de 61, por encima de los promedios de Medellín (57) y Colombia (54), e igual al de las instituciones educativas privadas (61).

El caso 2 presenta las siguientes características: a) tiene una población aproximada de 120 estudiantes, distribuidos en cuatro grupos; b) la formación que se ofrece es en profundización en pedagogía; c) durante los dos años de la educación media, los estudiantes se ven enfrentados a producción de textos de diferentes géneros, en soportes impresos y digitales; d) currículo escolar se encuentra distribuido por núcleos. En el núcleo de Lenguaje y Expresión, se destaca el enfoque transversal de la lectura, escritura y expresión oral para el aprendizaje. Dentro de las estrategias que se desarrollan en este núcleo se encuentran prensa escuela, lectura productiva, plan lector y periódico escolar.

Los casos se seleccionaron buscando que sus participantes aportaran una información rica, profunda y de calidad, de más allá de su cantidad y estandarización. Las características que compartían estas instituciones fueron las siguientes: a) están ubicadas en dos medios geográficos y socioculturales iguales, con estudiantes de los estratos 1, 2 y 3 de la comuna 9; b) favorecen la promoción y formación de las prácticas de escritura en los estudiantes; c) poseen servicio de biblioteca e infraestructura tecnológica para el desarrollo de proyectos pedagógicos apoyados por TIC.

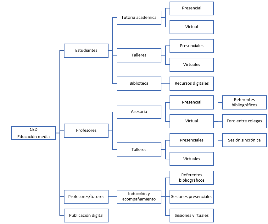
Antes de seleccionar los casos fue necesario lograr claridad en el problema a estudiar. Para ello, se partió de la construcción de un estado del arte sobre centros de escritura en el mundo, la comprensión del contexto colombiano desde los esos centros y de las políticas sobre educación y TIC, el reconocimiento de los avances en la incorporación de tecnologías digitales en la ciudad y el razonamiento del investigador. Luego, se realizó una lectura del contexto de ambas instituciones, lo que permitió diseñar los servicios y estructura de los CED, como se puede observar en la figura 1.

Figura 1. Servicios CED para la educación media
Fuente: elaboración propia.

Asimismo, para determinar y hacer seguimiento a las estrategias de implementación se plantearon tres fases:

Fase preactiva. Esta fase de la investigación estuvo orientada a profundizar en otros estudios sobre centros de escritura, diseños y recursos técnicos para la implementación y sus espacios de aplicación. Se buscó ir integrando los componentes pedagógicos y didácticos requeridos para la operación. Igualmente, reconocer experiencias de acceso y uso de recursos tecnológicos para el diseño y funcionamiento de CE en diversas partes del mundo. La fase preactiva fue importante porque permitió tomar decisiones, desde la experiencia de otros CE, y lograr comprensión de las líneas de trabajo e investigativas sobre CE que se vienen desarrollando en diferentes partes del mundo. Esta fase tomó sentido porque sirvió de punto de inicio para visibilizar requisitos pedagógicos, didácticos y técnicos para el montaje de un CED en la educación media, que se materializaron en la ruta de diseño.

Fase interactiva. Esta fase comenzó con un primer acercamiento a las instituciones educativas con el propósito de levantar una línea de base sobre las posibilidades de implementación del CED. Luego, se procedió con el diseño de la plataforma; aquí se conformó un equipo colaborador para el montaje y acompañamiento en la operación del CED. Este equipo estaba compuesto por a) una doctora en Educación, experta en procesos de enseñanza y aprendizaje de la lectura y la escritura apoyada por TIC en la educación básica y media; b) un ingeniero de Sistemas con experiencia en el diseño y montaje de programas de formación virtual; c) un diseñador gráfico con experiencia en construcción de objetos virtuales de aprendizaje, y d) el investigador. Vale anotar que se contó con el apoyo del Programa de Integración de las Tecnologías a la Educación de la Universidad de Antioquia para la asignación del dominio y seguimiento al proceso de montaje y operación del CED.

Partiendo de las relaciones entre educación y TIC, se diseñó un CED que estuviera orientado a potenciar los procesos de escritura académica apoyados por TIC en la escuela. Para el diseño se partió de los avances encontrados en otras investigaciones del contexto de la ciudad de Medellín, los requisitos técnicos y los retos de la educación media en la formación de la escritura académica. Para ello se hizo necesario considerar elementos tanto de la función del CED y la forma de presentación, como componentes de la didáctica de la escritura, del uso de las TIC en la educación, la comunicación audiovisual y multimodal.

Fase posactiva. Corresponde a los resultados. Para ello, se realizó seguimiento y se analizó cómo operaron las estrategias de implementación del CED en ambas instituciones. Para la presente investigación, el plan de análisis respondió a la orientación del estudio de caso. Se partió de la información recolectada en cada una de las fases y se mantuvo presente que, aunque hay información de análisis individual, lo que se buscaba era comprender la situación de un fenómeno planteada en ambas comunidades educativas.

Módulo de servicios a estudiantes

Los estudiantes fueron el eje central desde donde se configuró el CED. Los servicios y recursos dirigidos a los estudiantes estaban orientados a promover la autonomía y autorregulación de la lectura y la escritura académica con y sin TIC, desde los procesos de la alfabetización académica y digital, ambas como complementos para la participación activa en la sociedad contemporánea. Se entendía que la función de la escritura académica en la educación media superaba su percepción como estrategia de evaluación, se asumía desde las relaciones entre el pensamiento y en lenguaje en la construcción de conocimiento. El módulo de servicios de estudiantes estaba constituido por la tutoría académica, talleres de escritura académica y biblioteca de recursos virtuales.

Tutoría académica

La característica diferenciadora de los CE frente a otras estrategias institucionales para el fortalecimiento de la escritura es la tutoría académica. Carlino (2002) afirma que la tutoría debe aportar a los procesos metacognitivos y metalingüísticos de los estudiantes. En los CED, la tutoría académica consistía en un encuentro voluntario, presencial o virtual, entre el tutor y el estudiante solicitante para dialogar de forma reflexiva y crítica sobre el proceso de escritura de un texto. Durante el servicio, el tutor acompañaba al estudiante en la planeación, producción y/o revisión del texto buscando que este tomara conciencia del proceso y que con el desarrollo lograra una independencia que le permitiera producir un determinado texto académico sin el acompañamiento del tutor, pero reconociendo otros recursos del CED que le ayudarían en futuras producciones académicas.

Cada uno de los CED decidió implementar un modelo de tutoría que respondía a los propósitos y recursos institucionales. En el CED de la institución educativa pública, las tutorías fueron ofrecidas por profesores de las diferentes áreas de la educación media: Lengua Castellana, Tecnología e Informática, Emprendimiento, Ciencias Sociales, Filosofía, Educación Física, y también, por practicantes de los programas de Licenciatura en Lengua Castellana de dos universidades públicas de la ciudad y estudiantes destacados en sus procesos de escritura de los grados décimo y undécimo. En el CED de la institución educativa privada, el grupo de tutores estaba conformada por profesores de la básica secundaria y media de las áreas de Lengua Castellana, Tecnología e Informática, Ciencias Sociales, y prácticas de los programas de Licenciatura de una universidad privada de la ciudad. Eckard & Stroudsburg (2013), Roldán Morales & Arenas Hernández (2016) afirman que el tutor debe saber escuchar, orientar y presentar alternativas que favorezcan que el estudiante se apropie de su trabajo, genere preguntas y respuestas.

Algunas de las características de un CE son la individualización del aprendizaje y que el proceso de escritura es acompañado por un tutor quien propone un plan de trabajo al estudiante (Olson & Smith, 1984). Para que un estudiante pudiera asistir a una tutoría, primero tenía que diligenciar un formulario de solicitud de tutoría en el que registraba los datos de identificación y contacto, los aspectos en los cuales requería acompañamiento y los avances o documentos que tenía para el desarrollo de la tutoría. Luego, el coordinador del CED asignaba el tutor, el día y la hora, y esto se informaba al estudiante, bien fuera por medio del correo electrónico registrado, o bien, personalmente durante la jornada escolar. El número de tutores en cada institución educativa determinó el número de servicios que se podía ofrecer a los estudiantes. Las sesiones de tutoría tenían una duración, en ambos CED, de máximo cincuenta minutos, durante los cuales se desarrollaba un plan de acompañamiento para el estudiante.

Lara Negrette (2015) considera que la tutoría es un espacio de aprendizaje para desarrollar competencias argumentativas, reflexivas y analíticas en los estudiantes. Para el desarrollo de la tutoría, los tutores tenían un instrumento denominado Registro de tutoría que, aunque se diligenciaba al final de la tutoría, servía de apoyo para su desarrollo. En este instrumento, los tutores debían registrar una identificación general de la tutoría, tipo de texto, motivo, estrategias desarrolladas y actividades para después de la tutoría. En cada ítem se le presentaba a los tutores una serie de estrategias que podían desarrollar, lo que permitió que el instrumento no solo fuera una evidencia de la tutoría, sino también un soporte para su desarrollo. Vale anotar que el éxito de la tutoría dependía del diálogo entre el tutor y el estudiante sobre el ejercicio de escritura. En la tutoría se podían hacer correcciones a los aspectos formales de la lengua, pero al estudiante siempre se le aclaraba que ese no era el propósito de la tutoría, que el espacio había sido pensado para fortalecer unas habilidades que le permitieran afrontar de manera independiente los textos académicos.

Las tutorías se podían desarrollar de forma virtual o presencial. En ambos CED, las tutorías presenciales se desarrollaron en un espacio asignado en las bibliotecas escolares institucionales. El tutor y el estudiante se encontraban allí y el acompañamiento se realizaba cara a cara; en algunos casos, se hizo uso de los recursos bibliográficos de que se disponía en la biblioteca escolar. Pero en todos los casos, se buscaba que se explorara la biblioteca de recursos digitales del CED para que el estudiante reconociera el material virtual al cual tenía acceso y lo utilizara desde cualquier lugar con conexión a internet y fortalecer así sus producciones escriturales, al tiempo que podía orientar a otros compañeros en el acceso y uso de los recursos. Pineda Repizzo (2015) afirma que una ventaja de las tutorías presenciales es el diálogo personal y el levantamiento de un diagnóstico inmediato de los intereses del estudiante.

En el caso de la tutoría virtual, que se desarrollaba desde la plataforma del CED, se hizo uso de la opción comunicación sincrónica que permite el chat de Moodle. El tutor y el estudiante tenían que estar conectados al mismo tiempo, y después de un saludo por parte de ambos, y una explicación breve de la tarea de escritura por parte del estudiante, se procedía con las orientaciones para el acompañamiento por parte del tutor. Durante la tutoría, el estudiante podía hacer preguntas y compartir algunos párrafos del escrito para que fueran motivos de diálogo con el tutor. Vale anotar que la tutoría virtual fue poco explorada en ambas instituciones y que los estudiantes preferían este servicio de manera presencial. López Gil (2015) plantea que entre las ventajas de implementar la tutoría virtual están usar herramientas multimodales para el aprendizaje, dejar registro del proceso de tutoría y el uso de recursos de edición.

Talleres de escritura académica

Los talleres de escritura académica del CED se pensaron como un servicio donde el estudiante era el participante central en el proceso de construcción del texto. El tutor tenía la responsabilidad de ser un orientador del proceso, permitiendo que el estudiante explorara sus fortalezas y dificultades durante la escritura, y que fuera descubriendo y aplicando sus habilidades cognitivas y metacognitivas, en función de la producción textual. Además, en los talleres se asumía la escritura como un proceso que implicaba momentos de planeación, textualización, revisión y edición, permitiéndole al estudiante acercarse a su propio escrito.

Los talleres de escritura académica son una estrategia de los CE que se viene implementando en diferentes partes del mundo. Por ejemplo, la Universidad Constantino de Argelia ofrece talleres de composición sobre documentales, escritura de cuentos, talleres de escritura colaborativa y club de reporteros. El Centro de Redacción en la Universidad Massey, en Nueva Zelanda, tiene a disposición de los estudiantes una serie de talleres virtuales y presenciales sobre la escritura profesional. En Colombia, el Centro de Recursos para el Éxito Estudiantil (CREE) de la Universidad del Norte, brinda talleres sobre habilidades de escritura, comprensión de lectura, expresión oral, presentación de trabajos.

Bautista Ríos & Morales Osorio (2015) plantean que un taller debe proponer temas útiles, permitir la reflexión, y deben estar ajustados a las necesidades de aprendizaje de las comunidades. Los talleres que se propusieron desde el CED correspondieron a los intereses de cada institución educativa y sus propósitos formativos en el diseño curricular. Por ello, en el CED de la institución educativa pública se ofrecieron talleres sobre escritura de presentaciones en Power Point para el apoyo a la expresión oral, el ensayo como gestor de ideas y la construcción de una reseña para descubrir el texto. En el CED de la institución educativa privada se brindaron talleres sobre el informe de lectura en diferentes áreas curriculares, el ensayo como gestor de ideas, y el resumen de un texto original. Como se ve, el taller de ensayo se ofreció en ambas instituciones, en coherencia con la importancia que tienen este tipo de textos para el desarrollo de la competencia argumentativa, eje central de los estándares de competencias de las áreas del currículo para la educación media.

Pérez de Cabrera (2015) afirma que en el proceso de producción de textos se requiere construir borradores, hacer revisiones y correcciones, y que por ello es importante desde el CE dar oportunidades a los estudiantes para que exploren y desarrollen sus habilidades escriturales. Los talleres fueron diseñados para que se ejecutaran desde la plataforma del CED, pero en ambas instituciones también se implementaron de forma presencial. Cuando el taller se aplicaba de manera presencial se requería una adaptación didáctica por parte del tutor; sin embargo, fue necesario mantener algunas características y recursos de los talleres virtuales, tales como una conexión a internet, un equipo de proyección de videos y sonido para el auditorio, porque existían recursos que aportaban al proceso de construcción de los textos. Vale anotar que durante los talleres de escritura, la lectura de textos análogos y digitales fue una herramienta de aprendizaje que permitió que los estudiantes se cuestionaran durante el proceso y construyeran sus ideas.

Bautista Ríos & Morales Osorio (2015) afirman que el diseño de un taller debe considerar el tiempo, espacio, producto final, fases o momentos de reflexión, además, debe estar orientado por personas que se encuentren dispuestas al diálogo, con capacidad de sintetizar las intervenciones de los participantes. Los talleres virtuales de los CED se estructuraron en ocho momentos para ser desarrollados en un tiempo de dos bloques de dos horas cada uno; sin embargo, para responder a los ritmos de aprendizajes, los talleres se habilitaban durante dos semanas, lo que permitía que los estudiantes ingresarán las veces que fuera necesario y avanzarán según su tiempo, disponibilidad y metas de aprendizaje. A continuación, se describen los momentos en que se estructuraron los talleres virtuales de los CED de ambas instituciones educativas:

  1. Compartamos un poco sobre quiénes somos. En el primer momento, los estudiantes participaban de un foro de presentación, con el propósito de ir creando relaciones comunicativas y colaborativas entre ellos. Se les invitaba a realizar un comentario breve sobre asuntos de identificación personal y algunos aspectos sociales. Eso se hacía debido a que los estudiantes que se inscribían a los talleres eran de diferentes grupos dentro de la institución.
  2. Exploremos nuestros saberes previos. El segundo momento tenía como propósito reconocer los saberes previos de los estudiantes con respecto a la producción de los textos en las diferentes áreas y cuya discusión ayudaba a profundizar en la temática o aclarar ideas donde había dificultades conceptuales. Las actividades de saberes previos se realizaban desde un foro y a partir de una o dos preguntas orientadoras sobre la producción del tipo de texto que se desarrollaba en el taller. El tutor tenía la responsabilidad de orientar las participaciones de los estudiantes; sin embargo, se invitaba a los estudiantes a intervenir con aclaraciones o ampliaciones de los comentarios de los compañeros. Esto tenía un propósito formativo, donde el tutor identificaba las debilidades o errores conceptuales sobre la tipología textual y las precisaba durante el taller.
  3. Construyamos una idea. En el tercer momento del taller, los estudiantes realizaban la lectura de uno o dos textos sobre algunos conceptos y cómo construir el tipo de texto. Además, encontraban dos preguntas orientadoras para acercarse a los textos propuestos. Finalmente, los estudiantes presentaban una prueba de competencias, de selección múltiple con única respuesta, que indagaba por los niveles de comprensión de lectura textual. Los resultados de esta prueba le ayudaban al tutor a hacer precisiones o a profundizar sobre los conceptos teóricos y prácticos para la construcción del tipo de texto.
  4. Produzcamos nuestro texto. El cuarto momento tenía como propósito realizar la producción del texto, pero antes de comenzar los estudiantes veían un video sobre algunos consejos para acercarse a la tarea de escritura. Después del video, los estudiantes encontraban dos esquemas del tipo de texto a escribir, uno que correspondía al momento de planeación y otro al de textualización. Cada esquema partía de una serie de preguntas que guiaban el proceso de escritura. Los estudiantes tenían la posibilidad de plantear preguntas al tutor o a otros estudiantes sobre el proceso en el foro Socialicemos nuestras inquietudes, sugerencias y logros.
  5. Revisemos y corrijamos entre todos. El quinto momento tenía como propósito que los estudiantes realizaran el proceso de revisión del texto; para ello, se les orientaba para que compartieran el texto con uno de los estudiantes participantes del taller. Además, se les planteaba una ruta de revisión y corrección que contenía los elementos formales y discursivos del texto. Permanentemente, el tutor orientaba a los estudiantes para que este momento lo desarrollaran con rigurosidad, aplicando estrategias metacognitivas. Al final, los estudiantes subían el archivo del texto producido al CED, por medio de la función de tarea de la plataforma Moodle, para lectura y comentarios del tutor.
  6. Socialicemos nuestras inquietudes, sugerencias y logros. El sexto momento se desarrollaba durante todo el taller. Este era un foro donde los estudiantes plasmaban sus inquietudes, sugerencias y logros identificados durante su participación en el taller orientado por el tutor; sin embargo, los comentarios podían ser hechos por otros estudiantes. Además, en este foro el tutor invitaba a algunos estudiantes a que publicarán sus textos para que fueran comentados por otros compañeros o sirvieran de ejemplo para los participantes del taller.
  7. Autoevaluemos en el ejercicio de escritura. El séptimo momento correspondía a una autoevaluación del desarrollo de la tarea de escritura. Para ello, los estudiantes ingresaban a la plataforma para responder un cuestionario sobre la estructura del texto, el uso de recursos multimodales y la rigurosidad académica. Las opciones de respuesta eran logrado, parcialmente logrado, no logrado.
  8. Para saber más. El octavo momento presentaba una serie de recursos virtuales de apoyo para ampliar la temática abordada a lo largo del taller. En este apartado, los estudiantes encontraban algunos materiales para profundizar sobre el tipo de texto abordado en el taller; sin embargo, al momento de acceder a estos recursos, se les orientaba para que leyeran teniendo en cuenta tanto las discusiones que se dieron en el taller como el hecho de que eran recursos para mejorar la calidad de las producciones en las diferentes áreas y asignaturas del currículo escolar.

Cada institución educativa planteó una metodología para la implementación de los talleres con los estudiantes. En el caso de la institución educativa pública (caso 1), los talleres se aplicaron de dos formas: una en la jornada extraescolar con la participación de un máximo de 15 estudiantes, con la orientación de un tutor; y la otra, durante la jornada escolar durante las clases, con apoyo de un tutor y un profesor de una de las áreas del currículo escolar. En el caso de la institución educativa privada (caso 2), los talleres se realizaron también de dos formas: una, como parte del proyecto institucional de desarrollo del pensamiento, con un profesor orientando el taller a un grupo de estudiantes, y otra en las clases con apoyo de un tutor.

En cualquiera de las metodologías empleadas por las instituciones educativas, los estudiantes debían hacer la inscripción, participar activamente y hacer una evaluación del taller. Por otra parte, el tutor orientaba el proceso escritural durante el taller y, al final, diligenciaba un informe de tutoría académica donde se registraba la experiencia en el acompañamiento del taller. Bautista Ríos & Morales Osorio (2015) expresan que un taller es un espacio de construcción grupal e individual, que tiene unas herramientas de divulgación, interacción y aprendizaje, y además, es donde surgen preguntas, dificultades, equipos de trabajo y donde se reconoce que el otro es fundamental en el aprendizaje.

Biblioteca de recursos virtuales

La biblioteca de recursos virtuales fue pensada como un servicio para que los estudiantes accedieran a materiales de calidad que sirvieran de apoyo tanto en el proceso de lectura y escritura académica como en el de entretenimiento. Este módulo contenía guías de autorrevisión, libros de literatura juvenil, textos escolares para la educación básica y media, diccionarios y enciclopedias de consulta para cada una de las áreas y asignaturas del currículo escolar, diccionarios en línea, normas de citación, videotutoriales sobre lectura y escritura, bibliotecas virtuales y enlaces recomendados sobre proyectos nacionales enfocados en la lectura y escritura en la escuela.

Alrededor del mundo, los CE vienen consolidando bibliotecas de recursos virtuales para el fortalecimiento de la escritura académica. Estos espacios se han diseñado para responder a prácticas académicas más universales (Kail & Gillespie, 2003; Retsch, 2004; Harbord, 2010). El CE de la Universidad de Kansas tiene una sección de recursos sobre escritura académica donde la comunidad universitaria puede encontrar una serie de guías acerca de cómo hacer ensayos académicos, cómo evitar el plagio, el proceso de escritura, el pensamiento crítico, la lectura y estrategias de estudio. El centro de apoyo para la lectura, la oralidad y la escritura, DIGA, del Colegio de Estudios Superiores de Administración de Bogotá, ofrece unos recursos digitales que pueden ser leídos y descargados por la comunidad universitaria, entre ellos, se encuentran cuadernillos sobre normas APA, criterios de evaluación textos formales, modelos de texto, etc.

Para las bibliotecas de recursos de los CED de ambas instituciones se diseñaron guías de autorrevisión de la escritura, que comenzaban con una presentación del texto académico abordado en la guía y se proseguían con cinco pasos: lectura exploratoria, planeación de la tarea de escritura, producción del texto, autorrevisión y autoevaluación del proceso de escritura. Finalmente, se le presentaba al estudiante una bibliografía complementaria para profundizar en el tipo de texto. La bibliografía consistía en documentos en pdf, audios, videos o páginas web. En el caso 1, los estudiantes y profesores tenían acceso a las guías sobre respuestas de los exámenes, escritura en los blogs y escritura de argumentos. En el caso 2, los estudiantes y profesores tenían acceso a las guías sobre toma de apuntes en clase, escritura en wikis y construcción de argumentos.

Desde el módulo de la biblioteca, los estudiantes y profesores de ambas instituciones podían acceder a los diccionarios en línea de la Real Academia de la Lengua Española y a WordReference, a una guía de citación de normas APA y a otra de las normas ICONTEC, a las bibliotecas Nacional de Colombia, Cervantes Virtual, Digital Hispánica y Digital Mundial. El uso de los diccionarios, la aplicación de normas de citación y el acceso a material bibliográfico confiable fueron recursos valiosos en el proceso de construcción de textos académicos, pues los estudiantes accedían a estos materiales para lograr precisión semántica en los textos, consultar ejemplos de referenciación para ser replicados en sus propios textos y como apoyo bibliográfico. Estas acciones repercutieron en la calidad final del texto. Pérez de Cabrera (2015) afirma que los beneficios de los servicios de un CE en el aprendizaje se reflejan en un mejor entendimiento de los tipos de textos, el reconocimiento de la audiencia y la transformación del propio conocimiento por parte de los estudiantes.

En la biblioteca de recursos virtuales se incorporaron videotutoriales sobre fases de la lectura, textos académicos, marcadores discursivos, cómo elaborar una hoja de vida y comunicación en la red. Los videotutoriales fueron una oportunidad para el aprendizaje autónomo, posibilitando el aprendizaje personalizado, según los ritmos de los estudiantes. Fue especialmente provechoso el proceso de búsqueda y selección de estos recursos, porque había que tener criterio para identificar sitios que tuvieran una preocupación especial por diseñar material con un carácter pedagógico y didáctico.

En la biblioteca de recursos también había referenciados tres enlaces recomendados:  el Plan Nacional de Lectura y Escritura y Colombia Aprende, cuya importancia radica en que ubican los CED dentro de una posición local, pero respondiendo a los retos nacionales. Además, de que amplían las posibilidades de comprensión de la lectura y la escritura para el aprendizaje en la educación básica y media. Y un tercer enlace que lleva a un blog sobre lectura y escritura, donde se pueden consultar ejemplos de diferentes tipos de textos académicos y que brinda a los estudiantes referentes de algunos tipos de textos ayudando en la comprensión de la estructura textual y discursiva en el proceso escritural.

Módulo de servicios a profesores

En principio, los servicios de los CED estaban enfocados al fortalecimiento de la escritura académica de los estudiantes de educación media. Sin embargo, el desarrollo de los recursos hizo evidente que había que disponer servicios para los profesores, sabiendo que son los mediadores del proceso escritural en el aula. Además, es necesario que el diseño y operación de los CED sea una estrategia institucional. Werner (2013) plantea que la oferta de servicios de un CE a los profesores se justifica en la medida en que no todos tienen formación en pedagogía ni mucho menos en didáctica de la escritura.

Asesoría académica

Las dinámicas del CED no se pueden lograr sin el apoyo de los profesores. Por ello, se les ofreció un servicio de asesoría académica orientada bien a sus procesos personales de lectura y escritura o bien al acompañamiento en los procesos de enseñanza en cada una de las áreas. La asesoría fue brindada por profesores con experiencia de la Universidad de Antioquia, profesores del área de Lengua Castellana de las instituciones educativas, con rol de tutor, y por el investigador. Pérez de Cabrera (2015) plantea que cuando los profesores reconocen la escritura como un proceso pueden convertirse en apoyo y guía y dar realimentación a los estudiantes durante la construcción del texto, superando la mirada remedial de errores y calificación, para convertirse en un medio de expresión de ideas y conocimientos.

El servicio de asesoría académica se ofrecía de manera presencial o virtual. En cualquiera de los casos, los profesores debían diligenciar un formulario de solicitud de la asesoría, por medio del módulo de profesores del CED. El formulario estaba estructurado con una identificación, motivo de la asesoría y documentos que el profesor considerara debía conocer previamente el tutor. Luego, el coordinador del CED organizaba el día, hora y lugar para la prestación del servicio, e informaba al profesor y al profesor/tutor. Si el servicio se desarrollaba de manera presencial, se hacía desde la biblioteca escolar; si era virtual, desde la plataforma del CED, por medio del chat. Sin embargo, en ambas situaciones, se motivaba al profesor para que accediera a los recursos virtuales disponibles en el CED.

En las estrategias de implementación del CED se contempló el acompañamiento a los profesores en la planeación, seguimiento y evaluación de la lectura y la escritura en las áreas del currículo escolar, ofreciendo asesoría en el diseño de estrategias de aprendizajes y evaluación.  Cuando los profesores lo consideraban pertinente, uno de los profesores/tutores iba al aula para apoyar el trabajo de lectura y escritura. Para el servicio de asesoría académica, los tutores contaban con un instrumento que los orientaba durante el proceso, estructurado con una identificación, un listado de estrategias para aplicar durante la asesoría y otro listado de sugerencias para después de la asesoría.

Vale anotar que en el módulo de profesores del CED, se tenía acceso a unos referentes de fundamentación teórica sobre los procesos de lectura y escritura en la escuela. Este material en formato PDF podía ser descargado para uso personal e institucional. En el módulo, los profesores también encontraban un foro entre colegas, siempre acompañado por un profesor/tutor, que les permitía presentar sus inquietudes y experiencias sobre la enseñanza de la lectura y la escritura en sus áreas, al tiempo que podían comentar las participaciones de otros profesores.

Talleres sobre la enseñanza de la escritura académica

Desde el CED se brindó acompañamiento a los profesores de las diferentes áreas y asignaturas que desarrollaban estrategias para ayudar a sus estudiantes a leer o a escribir mejor y para usar los ejercicios de escritura académica como recursos de aprendizaje. El profesor tenía la opción de participar de alguno de los talleres sobre enseñanza de la escritura académica desde su área, con el propósito que en el plan de área incorporara estrategias de escritura que respondieran a los propósitos de aprendizaje. Vale aclarar que no se trataba de construir un plan de área de escritura, sino de incorporarla según el discurso de las áreas y las asignaturas.

La implementación de talleres orientados desde los tutores de un CE no es una idea nueva. Desde el CE del Hope College, Werner (2013) desarrolló una serie de talleres sobre escritura académica, dirigidos a los profesores de las diversas facultades. La experiencia descrita mostró como este tipo de servicios ayuda a mejorar el trabajo de la escritura en las disciplinas. En Colombia, el Centro de Escritura Javeriano de Cali ofrece a sus profesores talleres sobre uso de información, escritura académica y profesional, lectura, y oralidad académica, que contienen material de apoyo y actividades que pueden ser aplicadas en las clases.

Los talleres ofrecidos a los profesores desde los CED respondieron a los intereses institucionales. En el caso 1,se trató de: a) construcción de guías didácticas sobre escritura académica con el propósito de brindarle herramientas a los profesores para la producción de textos académicos en de las áreas y asignaturas, y se podía desarrollar de manera virtual o presencial; b) escritura de preguntas tipo SABER, que a partir de los intereses institucionales sobre los procesos de evaluación en las áreas, buscaba que los profesores comprendieran la sintaxis de las preguntas tipo SABER y la aplicaran en la evaluación de los estudiantes. En el caso 2, se brindó el taller sobre la revisión y evaluación de la escritura en las áreas y asignaturas, para que los profesores comprendieran y aplicarán estrategias de revisión y evaluación de la escritura académica en sus áreas, y que ayudaran en el proceso de toma de decisiones para mejorar los aprendizajes de los estudiantes.

Para hacer la apertura de un taller, el CED de cada institución realizaba un proceso de promoción y divulgación. Los profesores interesados diligenciaban un formulario de inscripción, donde se escribía una identificación personal y de contacto y el tipo de servicio que requería. El coordinador del CED agendaba con un profesor/tutor el día y hora del taller. El taller era orientado por el coordinador del CED, un profesor/tutor del CED o un profesor con experiencia en la enseñanza de la lectura y la escritura de la Universidad de Antioquia. Stueart (2012) considera que el coordinador del CED será un aliado de los profesores y estará en capacidad de orientar los talleres que se ofrecen a los profesores. Al final de los talleres, los profesores participantes respondían un cuestionario de evaluación y los profesores/tutores registraban el servicio en un formulario de asesoría académica.

Módulo de servicios a profesores/tutores

El papel de los profesores/tutores en el CED fue fundamental, porque lideraron la prestación de los servicios. Los profesores/tutores orientaban a los estudiantes para que se cuestionaran sobre su texto y el proceso de escritura, permitiéndoles que generarán preguntas y reflexiones durante los servicios de tutoría. Por ello, el dialogo que se generaba entre el estudiante y el profesor/tutor fue fundamental en el fortalecimiento de la escritura académica desde el CED. Thompson & Mackiewicz (2014) afirman que el diálogo, con sus preguntas y respuestas de ida y vuelta, es una estrategia de enseñanza más efectiva que el discurso de aula generado por el profesor. Reconociendo la responsabilidad que tenían los profesores/tutores en los CED se diseñó una estrategia de formación y acompañamiento para la tutoría.

Santa (2009) considera que los tutores de un CE deben ser entrenados para elaborar lluvias de ideas, escuchar y, ayudar a los estudiantes a organizar y reorganizar los textos, acceder y evaluar los recursos para la enseñanza de la escritura, acompañar diferentes tipos de textos y reconocer sus propios límites en el proceso de la tutoría académica. Durante todo el proceso, los tutores de ambos CED tuvieron acompañamiento y formación por parte de profesores con experiencia en los procesos de lectura y escritura de la Universidad de Antioquia, de los coordinadores de los CED y del investigador. En cada institución educativa se programaron una serie de jornadas de formación alrededor de la lectura y la escritura, una por semestre. En estos espacios, los profesores/tutores accedían a información actualizada y tenían la posibilidad de construir y consolidar los saberes. Además, desde el CED se tenían encuentros mensuales para revisar asuntos administrativos y abordar alguna de las situaciones destacadas en los procesos de prestación de los servicios.

Eleftheriou (2011) plantea que cada CE entrena y utiliza los tutores de manera diferente. Los profesores/tutores hallaban en el CED un espacio denominado Temáticas para la formación personal y discusión colectiva. Aquí, se encontraban diez temas alrededor del acompañamiento y la enseñanza de la lectura y la escritura académica en la escuela. En cada una de las temáticas se proponía una serie de estrategias para su abordaje y discusión. Estas actividades se convertían en un intercambio y construcción colaborativa de conocimientos alrededor de la tutoría académica. Además, en el Módulo de Profesor/tutor se encontraban los formularios para registrar las tutorías académicas y talleres, y un foro de comunicación sobre el rol del profesor/tutor de carácter abierto y permanente.

CONCLUSIONES

En un CED para la educación media los estudiantes mantienen ese carácter activo y articulador de las estrategias de implementación para el fortalecimiento de la escritura académica; sin embargo, son las instituciones educativas las que determinan su forma, seguimiento y evaluación en función de las políticas, recursos e interacciones de la comunidad educativa. Esto concuerda con lo que postula Harris (1982) y Waller (2002) sobre la estructura y dinámicas de los centros de escritura en diferentes contextos educativos.

La tutoría académica sigue siendo el factor diferenciador de un CED para la educación media. La posibilidad de que un tutor oriente y acompañe a los estudiantes en su proceso de escritura se convirtió en una oportunidad de diálogo sobre las fortalezas y debilidades del estudiante, pero sin subvalorar su trabajo; por el contrario, se partía de la realidad y colaborativamente se construía una ruta de trabajo para aportar a la formación de mejores escritores.

El involucrar a los profesores en las dinámicas del CED es una condición que ayuda a la institucionalización del CED. Además, permitió que los lineamientos pedagógicos y didácticos para el trabajo de la escritura académica en el aula, estuvieran entendieran la escritura como proceso y desde los discursos académicos propios de las áreas y asignaturas del currículo escolar. Los profesores fueron los dinamizadores y motivadores de las estrategias que proponía el CED para los estudiantes. Esto ayudó a que la promoción del CED no estuviera centrada solo en los profesores/tutores, sino que se convirtió en una tarea institucional.

Un criterio de calidad en la implementación de las estrategias del CED fue la formación y el acompañamiento de los profesores/tutores que requieren momentos de planeación, diálogo, revisión y aprendizaje. Para ello, estrategias como las jornadas de formación, reuniones mensuales y el foro de discusión permitieron que no se sintieran solos y que se intercambiaran experiencias para mejorar los procesos de tutoría de los estudiantes. La labor de un profesor/tutor dentro de un CED para la educación media requiere comprensión del papel de la escuela y de la escritura académica en la formación de ciudadanos para una sociedad de la información y el conocimiento.

La biblioteca de recursos digitales como parte de los servicios del CED, favoreció la autonomía estudiantil en su producción de textos académicos. Igualmente, amplió y facilitó el acceso a información de diversas fuentes y formatos que se encuentran en la red, ya que, previamente habían sido filtrados con una intención pedagógica y didáctica que respondieran a los postulados del CED. Sin embargo, respondiendo a los planteamientos de Cabero Almenara & Llorente Cejudo (2008) que consideran que una ventaja de las TIC es la cantidad de información que circula, y que va en aumento, se puede decir que los recursos de la biblioteca no eran cerrados porque podían enlazarse con otros textos que circulan en la red.

El diseño y operación de los talleres virtuales para el fortalecimiento de la escritura académica requiere la aplicación de los postulados de la alfabetización académica y digital, realizando las adaptaciones didácticas para la educación media. Fue necesario reconocer que en la educación media circulan diversos tipos de textos que no tienen las características de científicos, pero que aportan a los procesos de aprendizajes de los estudiantes. Además, las variedades de textos corresponden a los retos de la educación media estipulados desde los estándares de competencias de las diferentes áreas en el contexto colombiano.

Los servicios diseñados y ofrecidos a los estudiantes y profesores desde el CED, partieron de las relaciones que se establecieron con los proyectos y programas institucionales, los objetivos de formación, los planes de áreas y, las expectativas de estudiantes y profesores. Estos se vieron reflejados en la plataforma del CED, en unidades modulares, donde se encontraban alojados los servicios destinados a estudiantes, profesores y tutores. Estas condiciones favorecieron la navegación y exploración de los recursos, y sus posibilidades de uso en las actividades académicas durante y fuera de las clases.

 

REFERENCIAS